HOME   LIST
‹–   –›

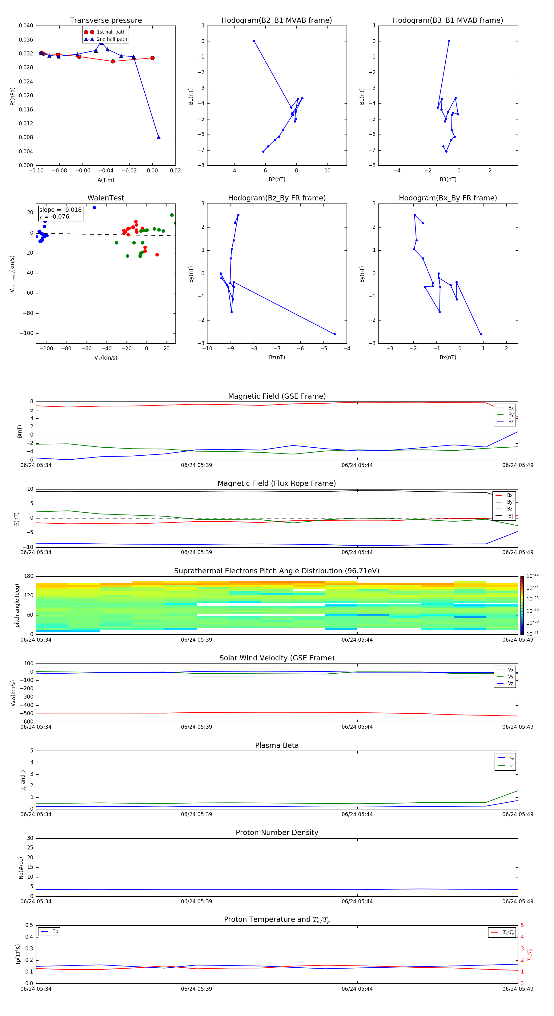
Flux Rope in 2003

Flux Rope Event 2003-06-24 05:34 ~ 2003-06-24 05:49 (16 minutes)


plot