HOME   LIST
‹–   –›

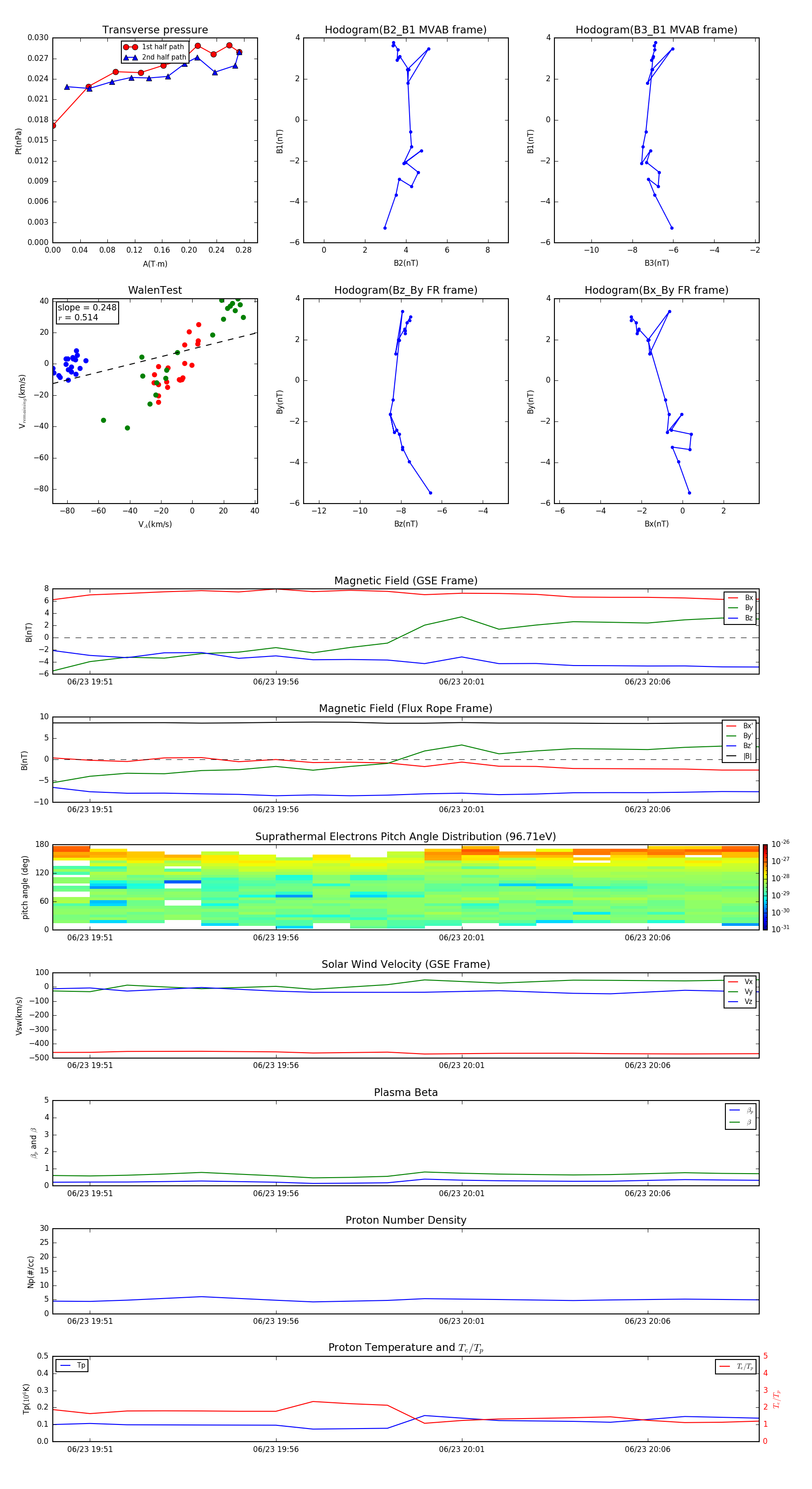
Flux Rope in 2003

Flux Rope Event 2003-06-23 19:50 ~ 2003-06-23 20:09 (20 minutes)


plot