HOME   LIST
‹–   –›

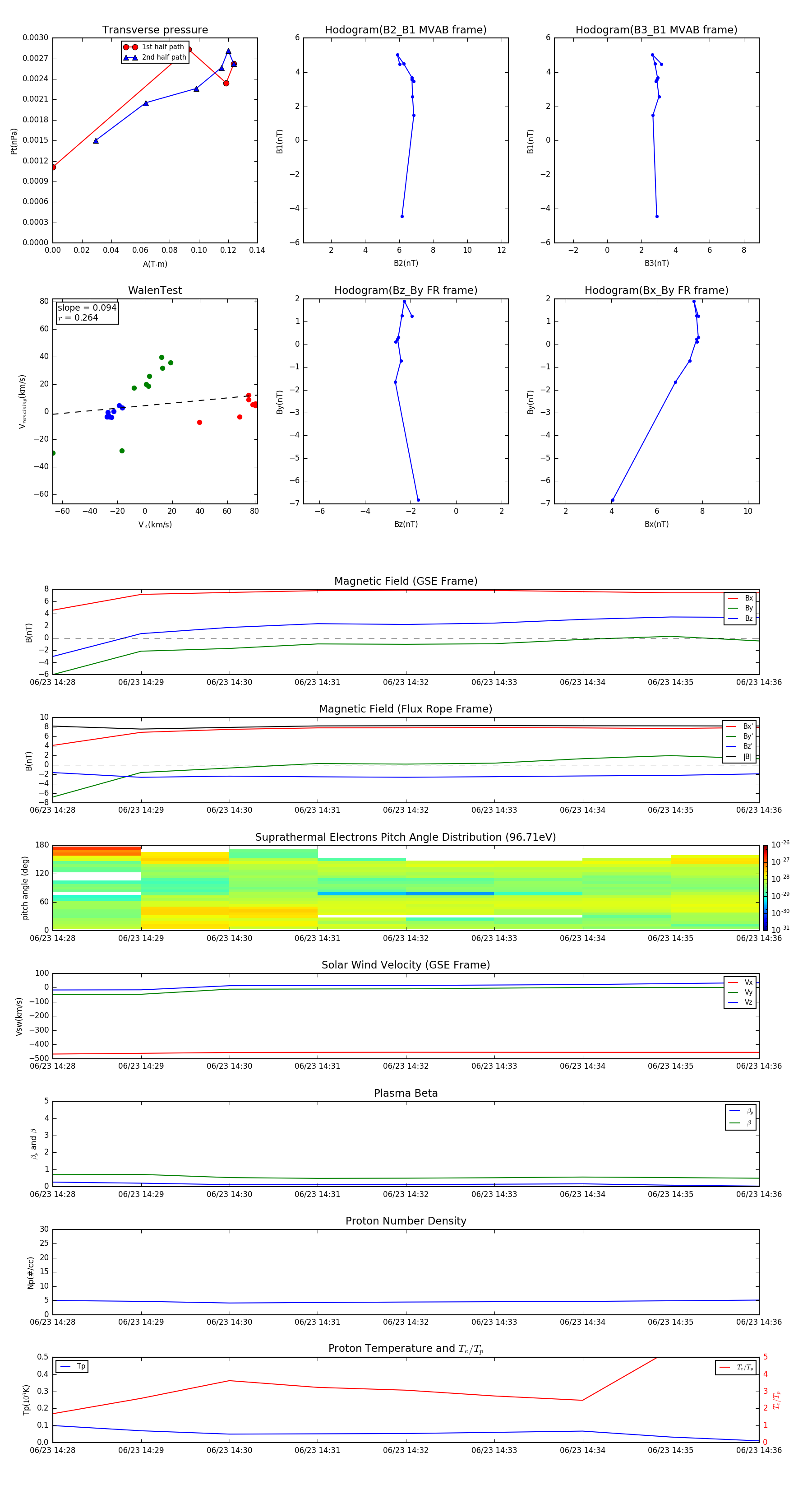
Flux Rope in 2003

Flux Rope Event 2003-06-23 14:28 ~ 2003-06-23 14:36 (9 minutes)


plot