HOME   LIST
‹–   –›

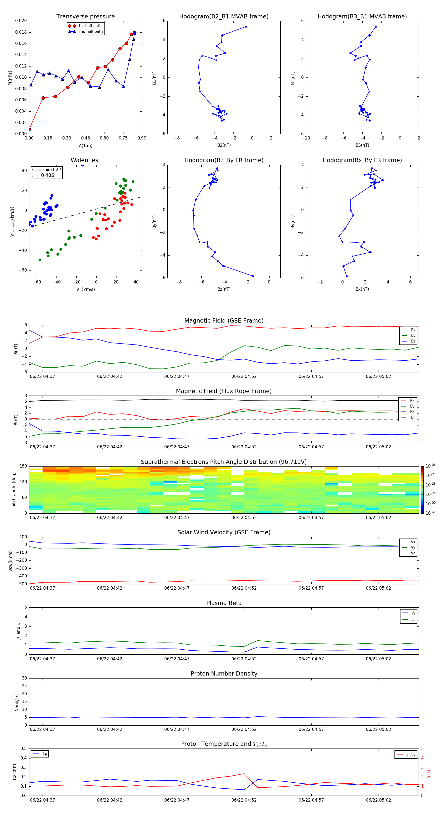
Flux Rope in 2003

Flux Rope Event 2003-06-22 04:36 ~ 2003-06-22 05:05 (30 minutes)


plot