HOME   LIST
‹–   –›

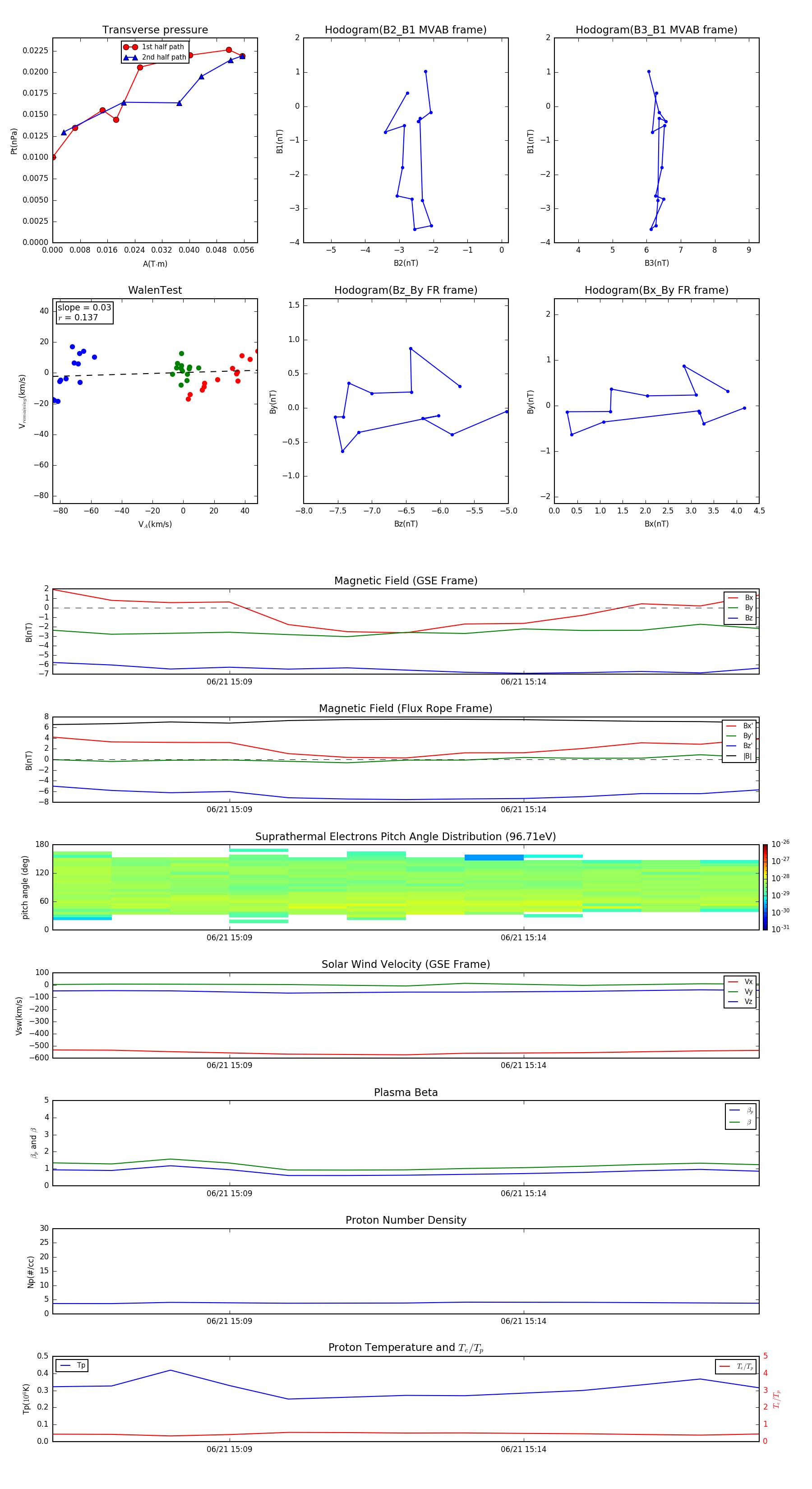
Flux Rope in 2003

Flux Rope Event 2003-06-21 15:06 ~ 2003-06-21 15:18 (13 minutes)


plot