HOME   LIST
‹–   –›

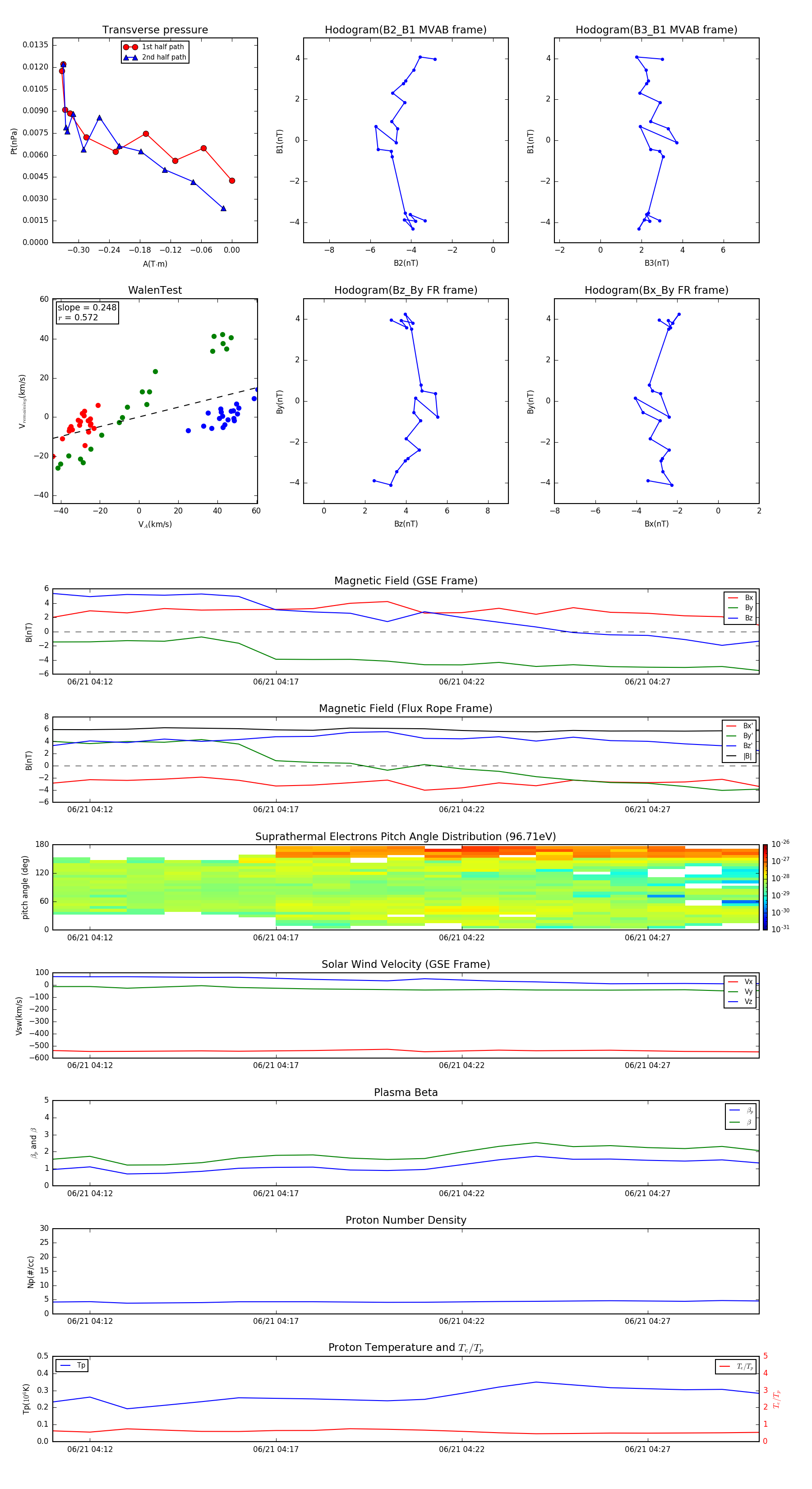
Flux Rope in 2003

Flux Rope Event 2003-06-21 04:11 ~ 2003-06-21 04:30 (20 minutes)


plot