HOME   LIST
‹–   –›

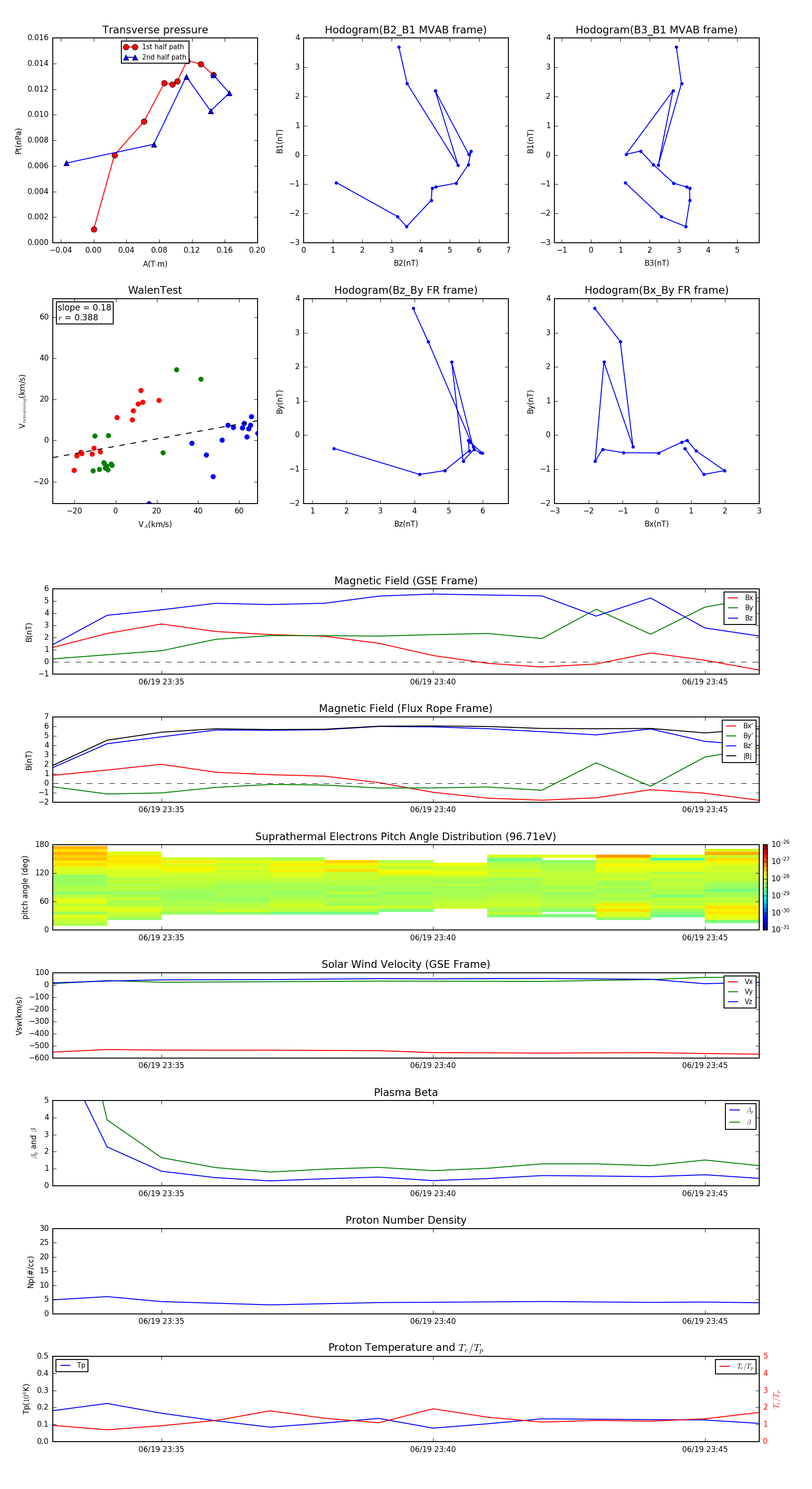
Flux Rope in 2003

Flux Rope Event 2003-06-19 23:33 ~ 2003-06-19 23:46 (14 minutes)


plot