HOME   LIST
‹–   –›

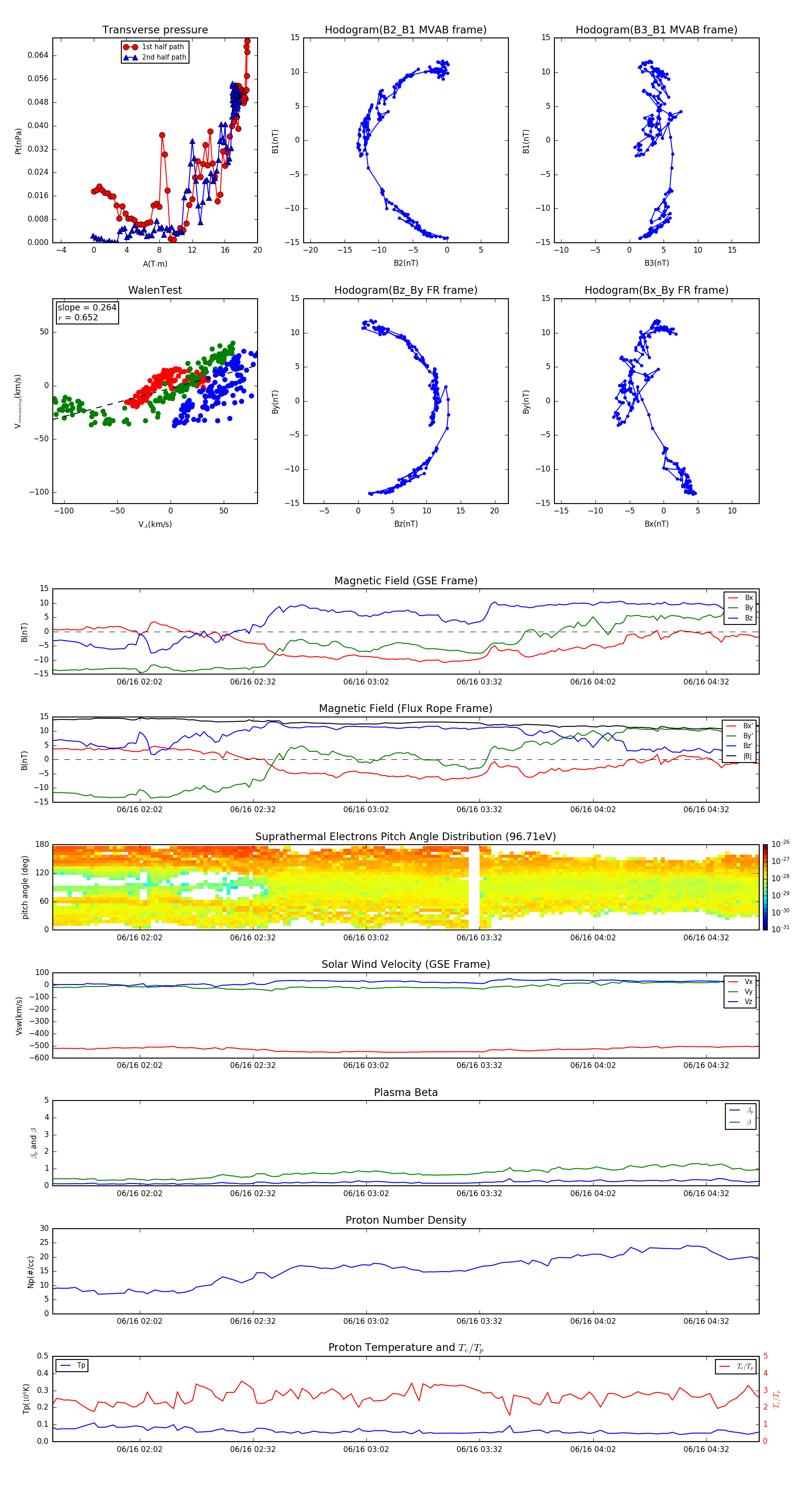
Flux Rope in 2003

Flux Rope Event 2003-06-16 01:39 ~ 2003-06-16 04:46 (188 minutes)


plot