HOME   LIST
‹–   –›

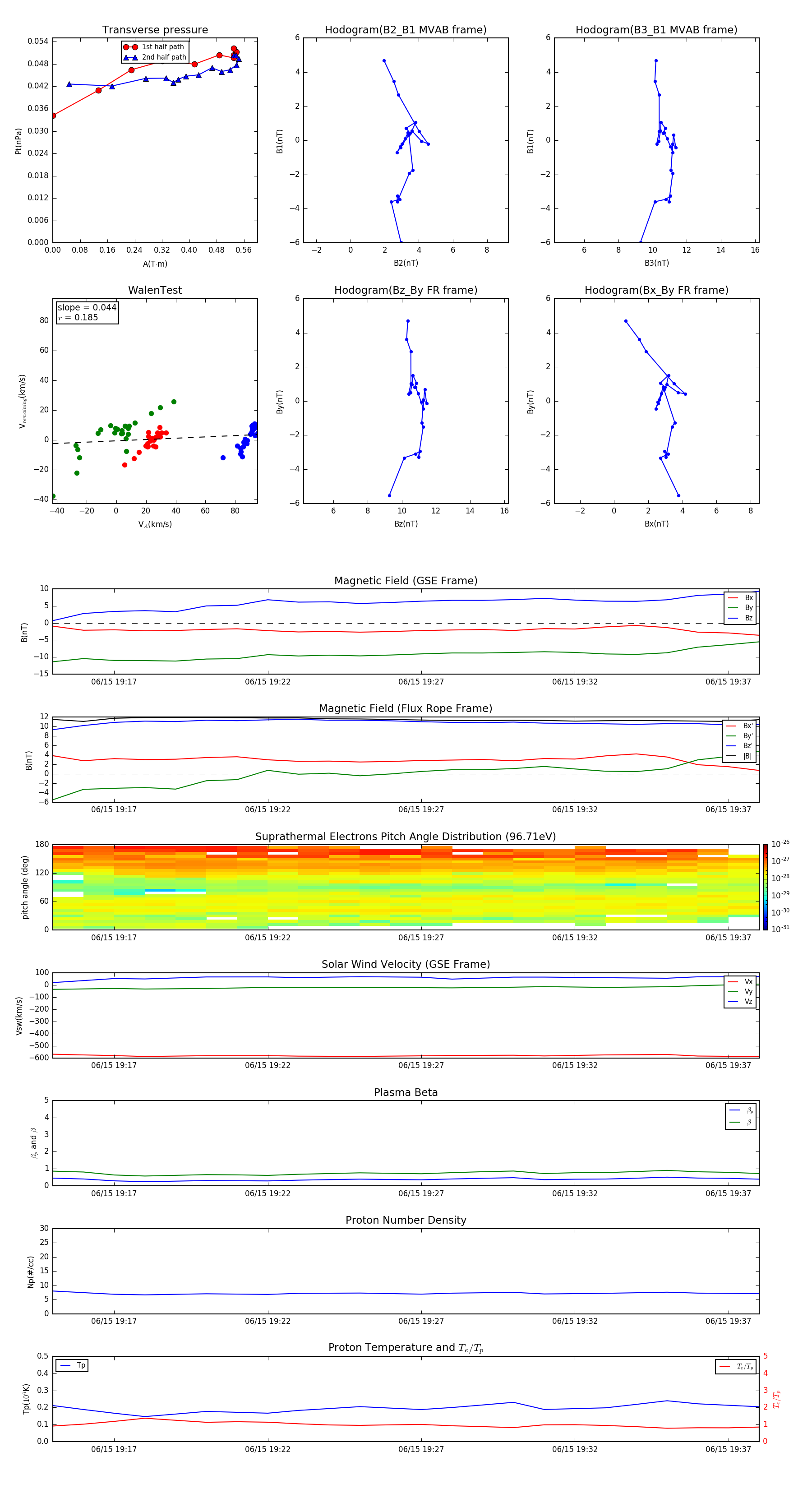
Flux Rope in 2003

Flux Rope Event 2003-06-15 19:15 ~ 2003-06-15 19:38 (24 minutes)


plot