HOME   LIST
‹–   –›

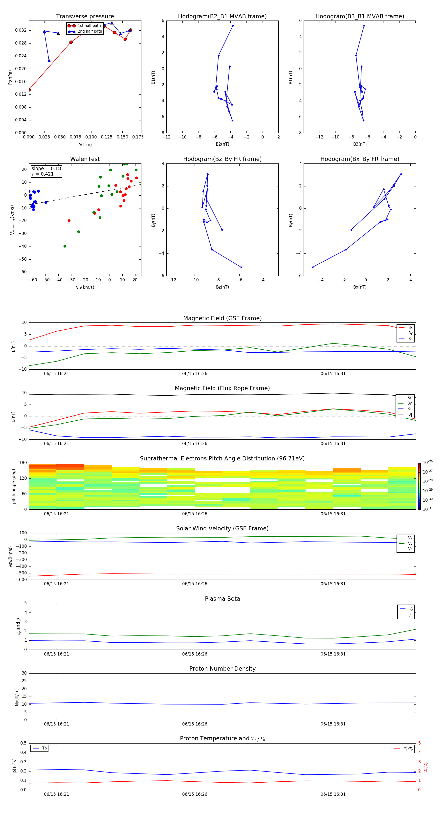
Flux Rope in 2003

Flux Rope Event 2003-06-15 16:20 ~ 2003-06-15 16:34 (15 minutes)


plot