HOME   LIST
‹–   –›

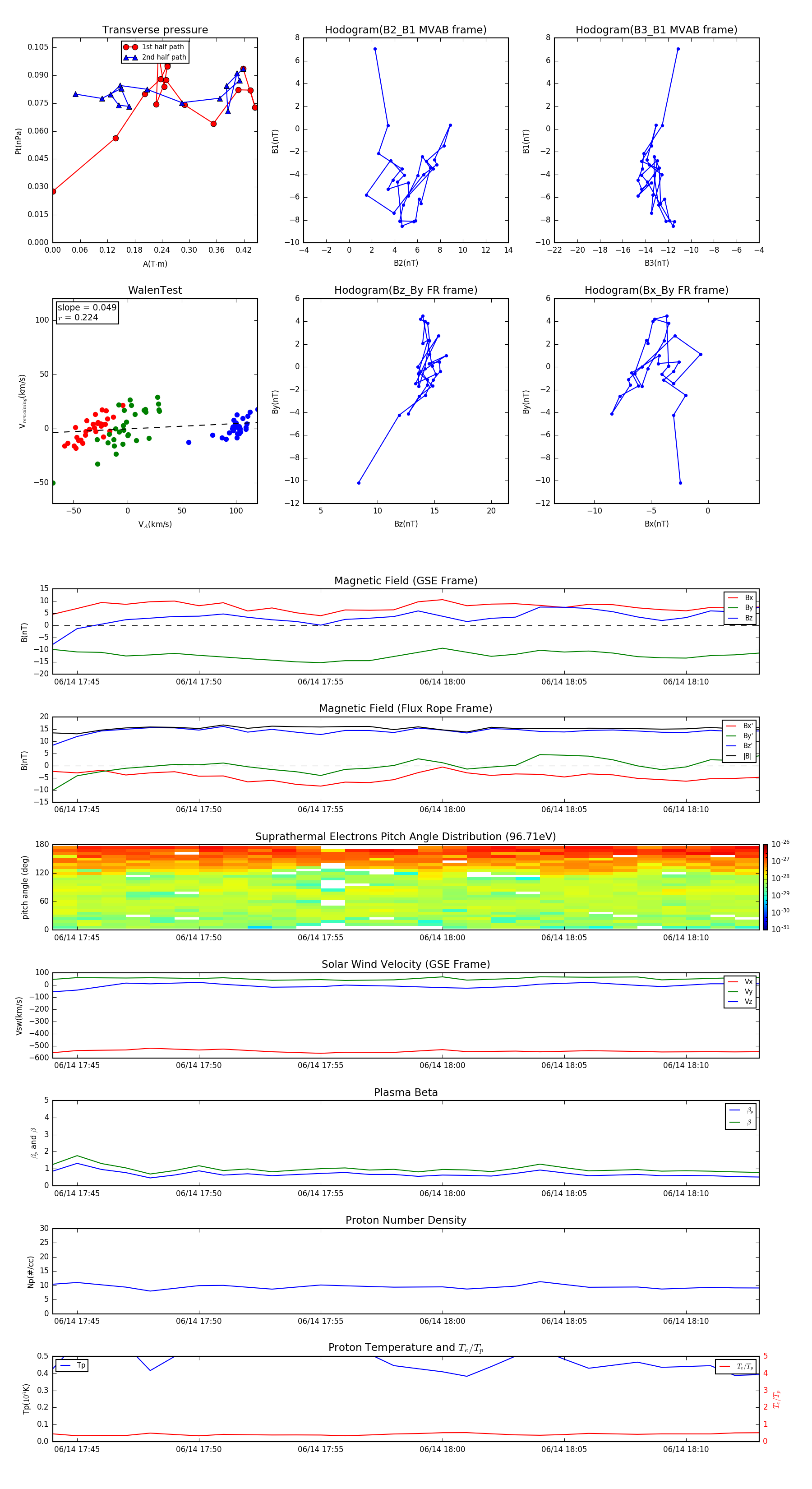
Flux Rope in 2003

Flux Rope Event 2003-06-14 17:44 ~ 2003-06-14 18:13 (30 minutes)


plot