HOME   LIST
‹–   –›

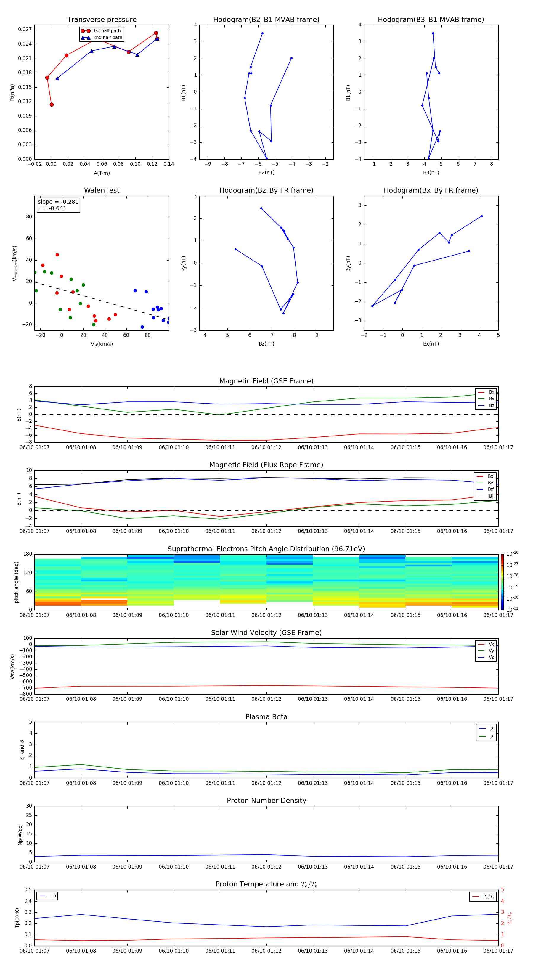
Flux Rope in 2003

Flux Rope Event 2003-06-10 01:07 ~ 2003-06-10 01:17 (11 minutes)


plot