HOME   LIST
‹–   –›

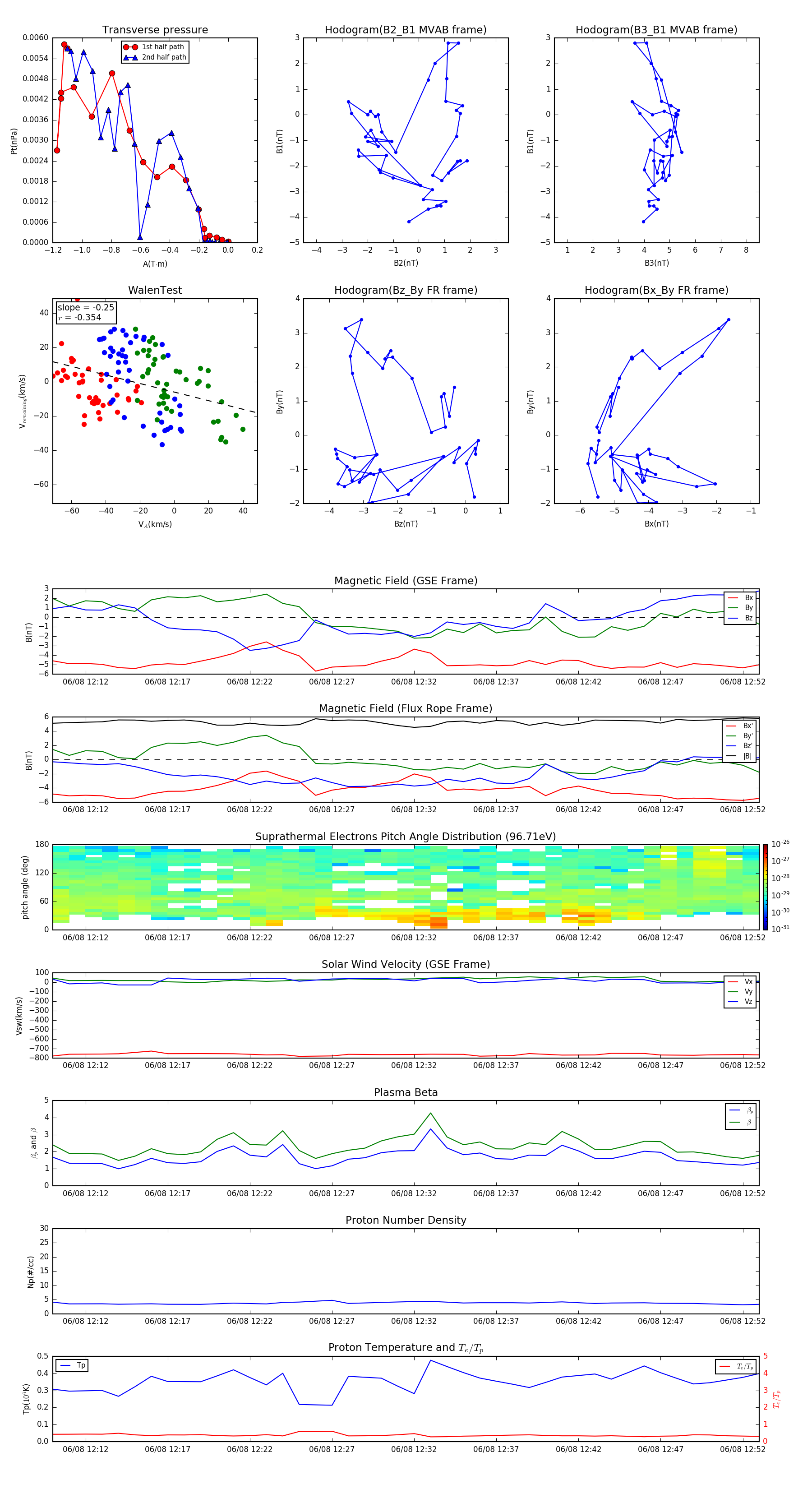
Flux Rope in 2003

Flux Rope Event 2003-06-08 12:10 ~ 2003-06-08 12:53 (44 minutes)


plot