HOME   LIST
‹–   –›

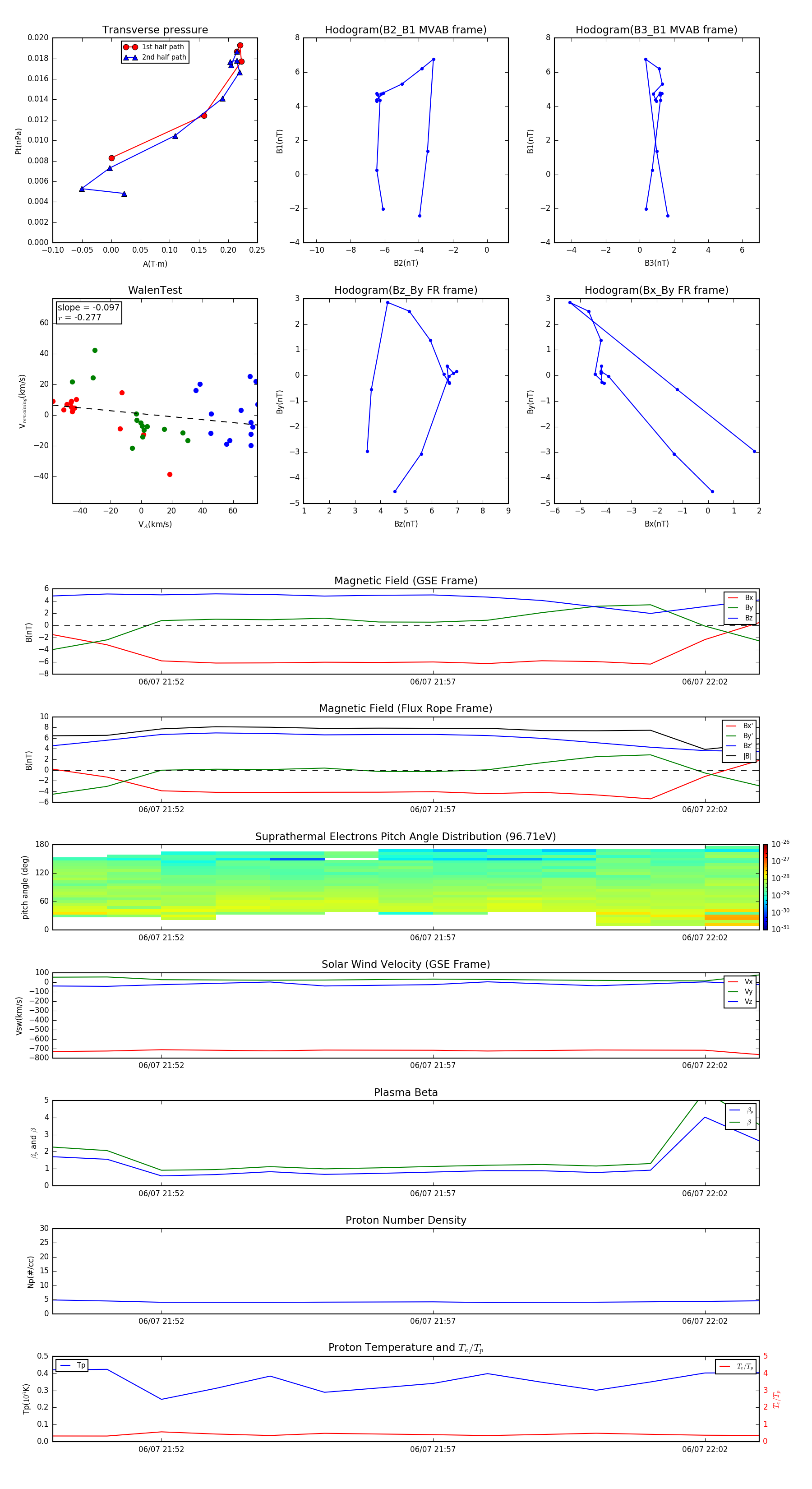
Flux Rope in 2003

Flux Rope Event 2003-06-07 21:50 ~ 2003-06-07 22:03 (14 minutes)


plot