HOME   LIST
‹–   –›

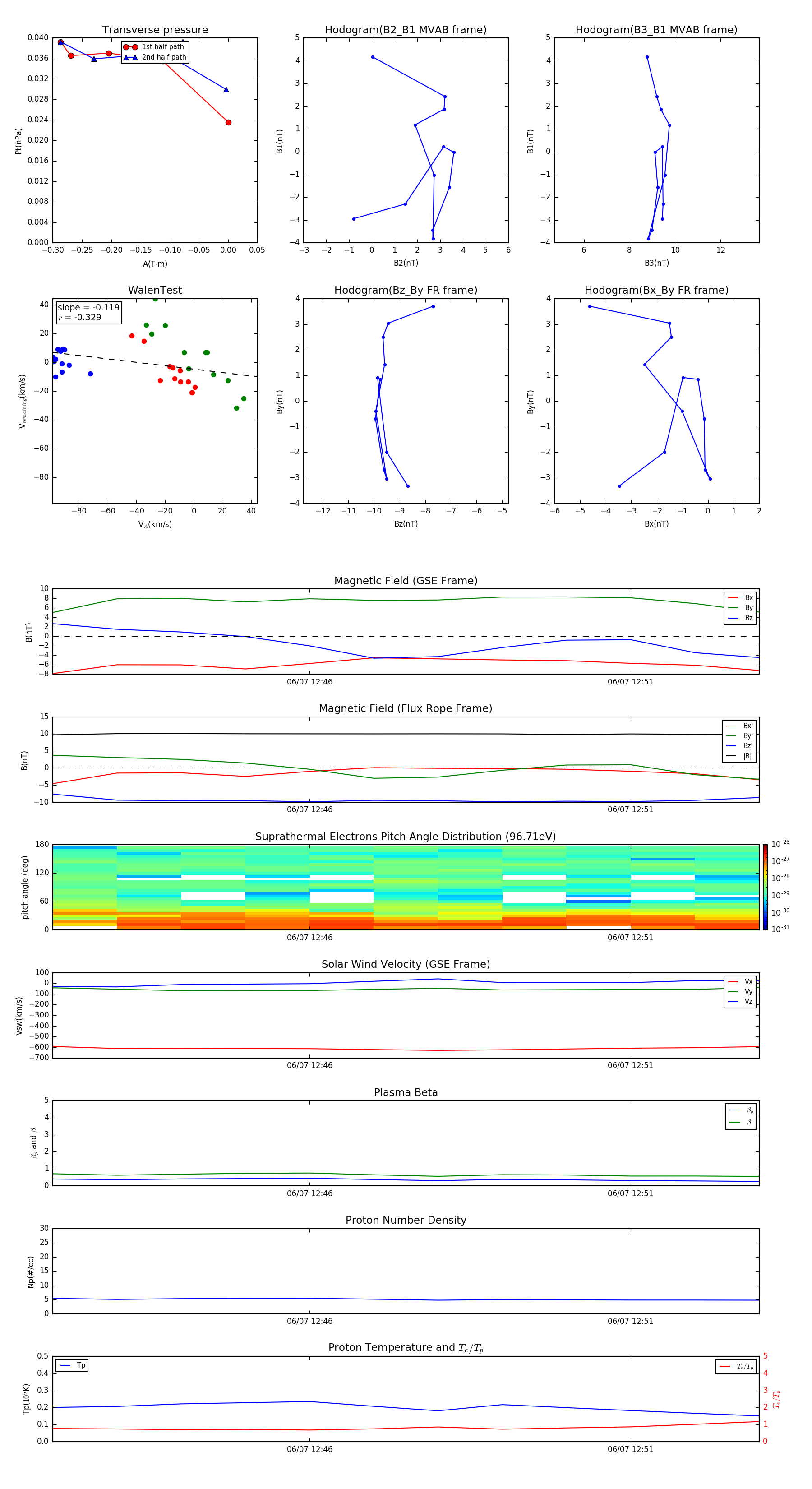
Flux Rope in 2003

Flux Rope Event 2003-06-07 12:42 ~ 2003-06-07 12:53 (12 minutes)


plot