HOME   LIST
‹–   –›

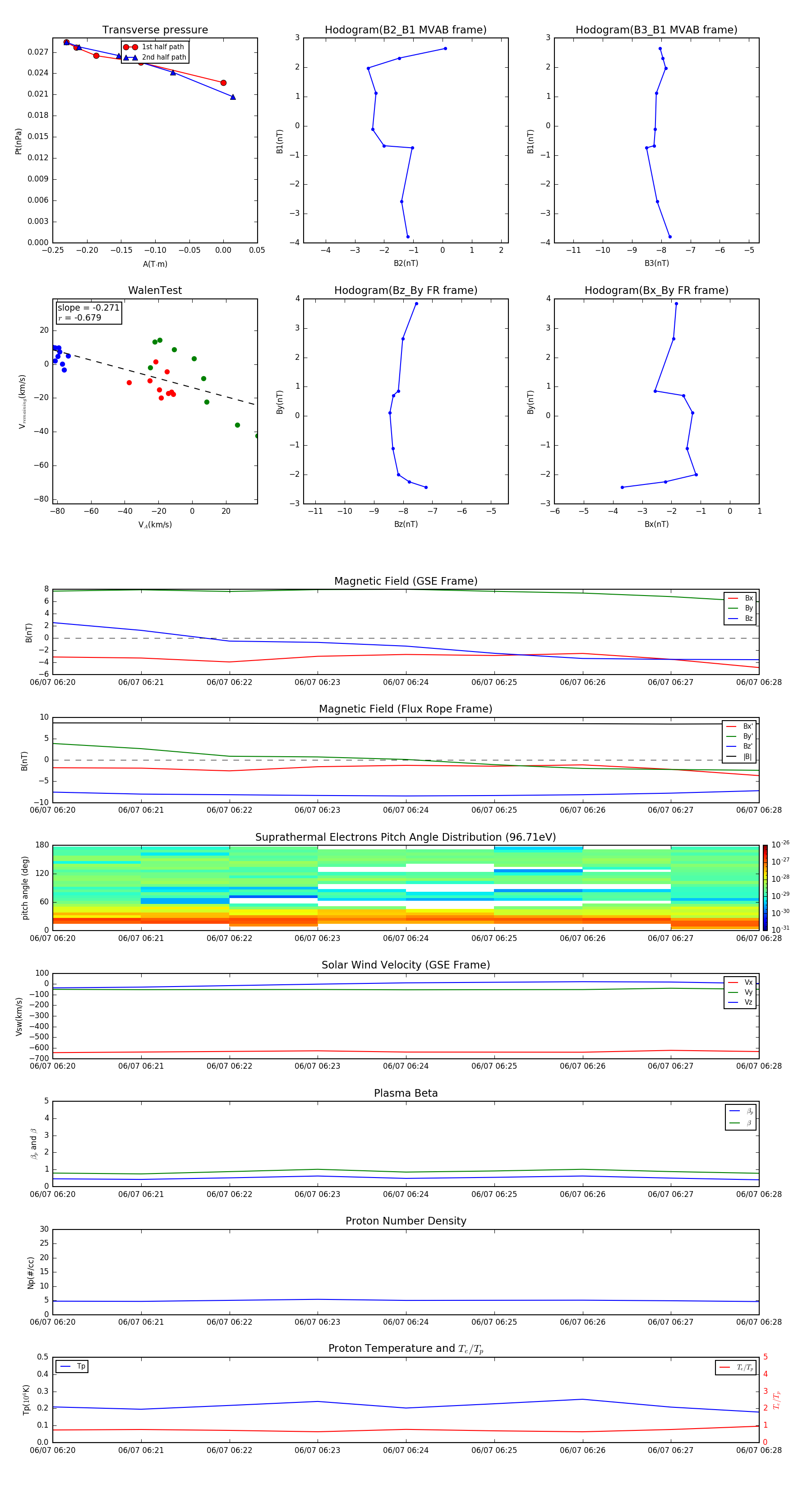
Flux Rope in 2003

Flux Rope Event 2003-06-07 06:20 ~ 2003-06-07 06:28 (9 minutes)


plot