HOME   LIST
‹–   –›

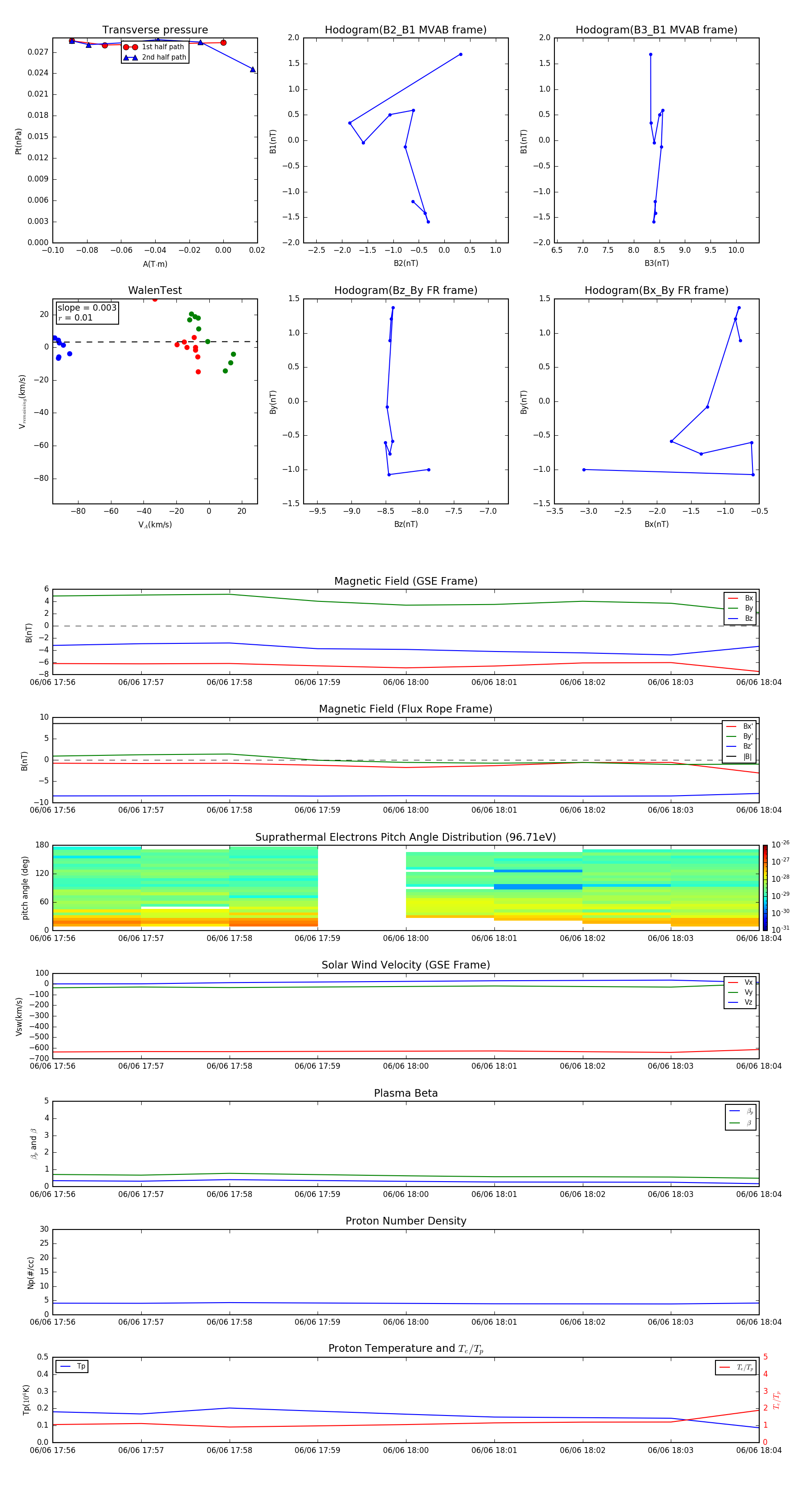
Flux Rope in 2003

Flux Rope Event 2003-06-06 17:56 ~ 2003-06-06 18:04 (9 minutes)


plot