HOME   LIST
‹–   –›

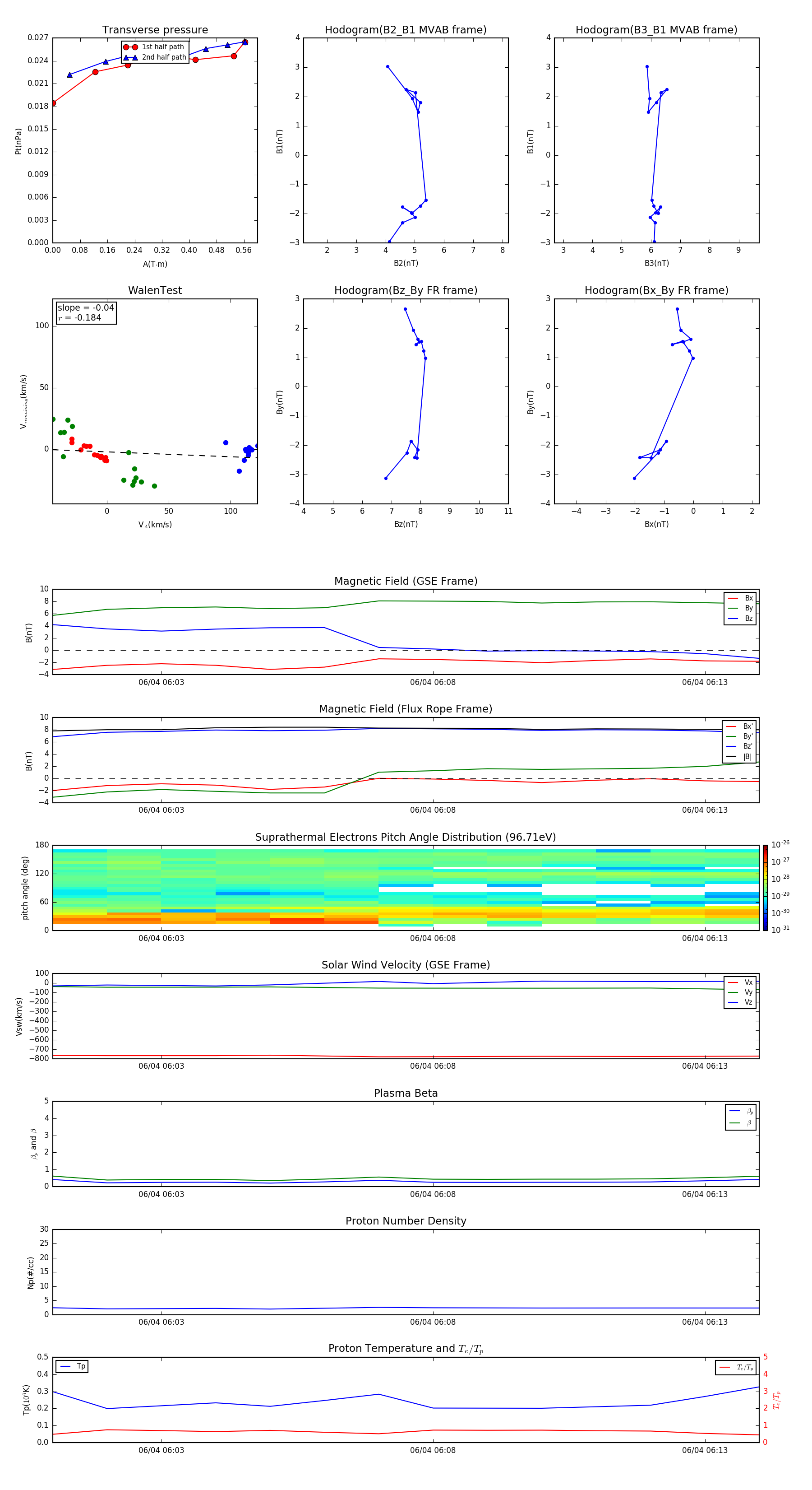
Flux Rope in 2003

Flux Rope Event 2003-06-04 06:01 ~ 2003-06-04 06:14 (14 minutes)


plot