HOME   LIST
‹–   –›

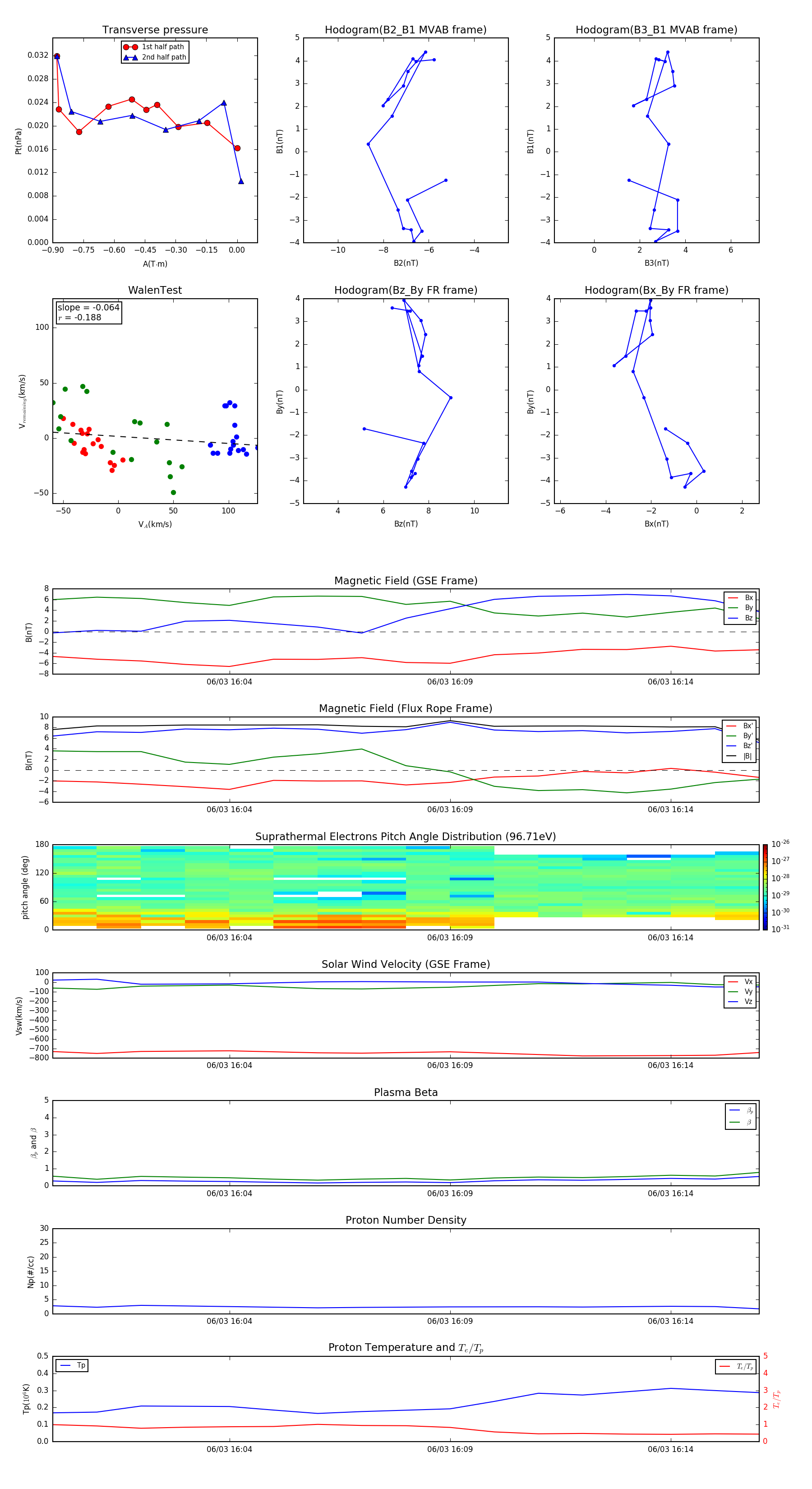
Flux Rope in 2003

Flux Rope Event 2003-06-03 16:00 ~ 2003-06-03 16:16 (17 minutes)


plot