HOME   LIST
‹–   –›

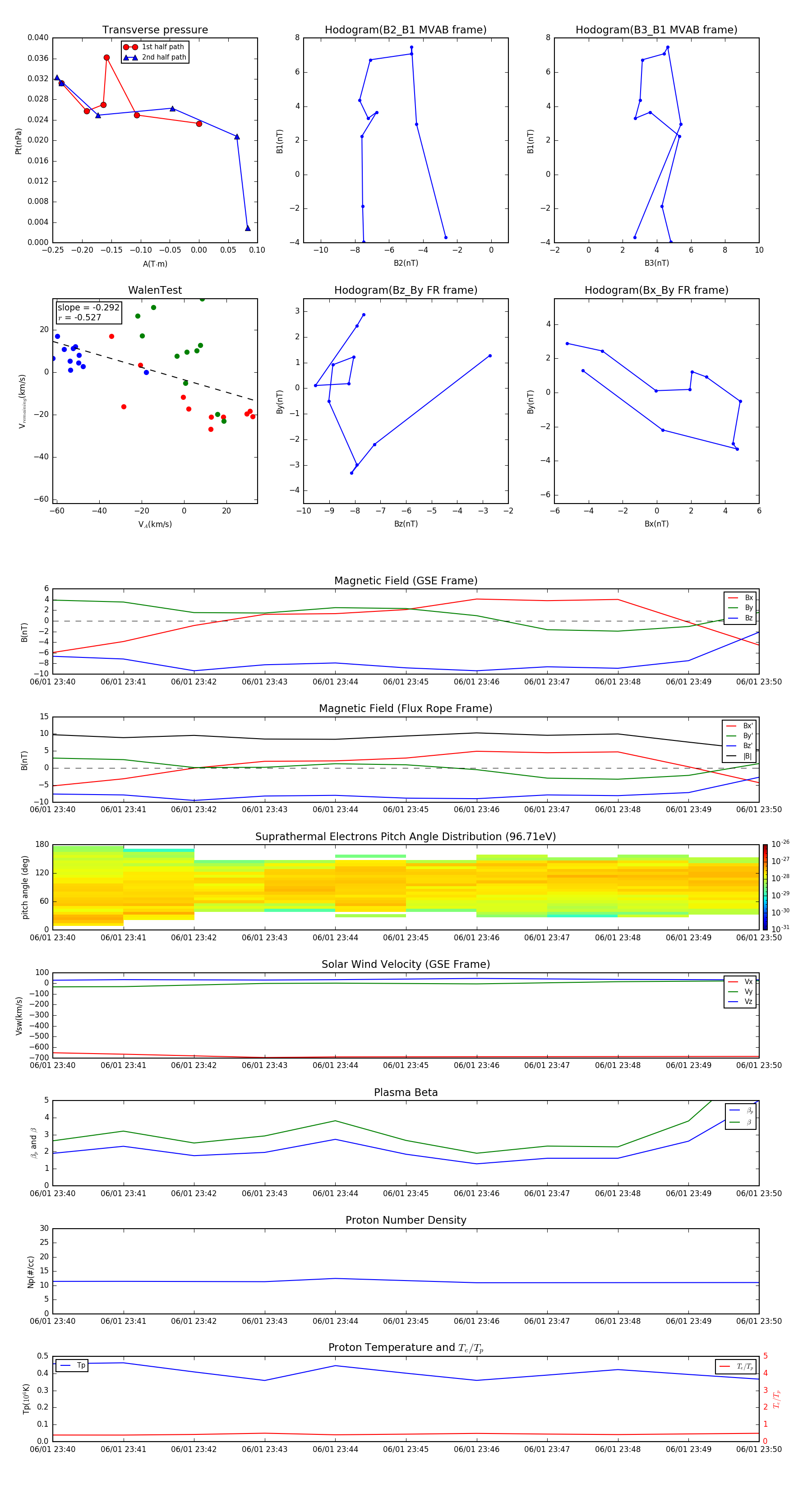
Flux Rope in 2003

Flux Rope Event 2003-06-01 23:40 ~ 2003-06-01 23:50 (11 minutes)


plot