HOME   LIST
‹–   –›

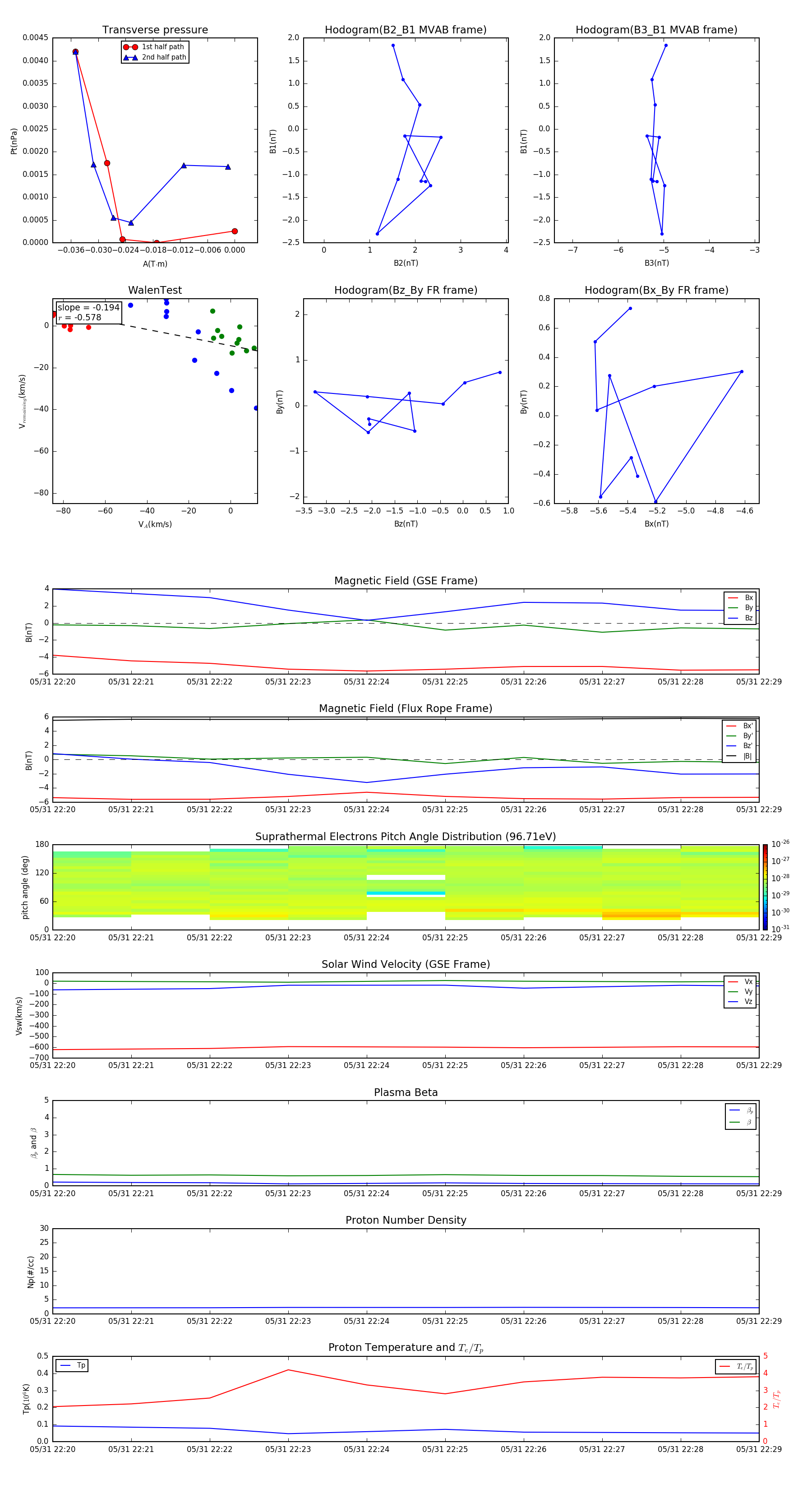
Flux Rope in 2003

Flux Rope Event 2003-05-31 22:20 ~ 2003-05-31 22:29 (10 minutes)


plot