HOME   LIST
‹–   –›

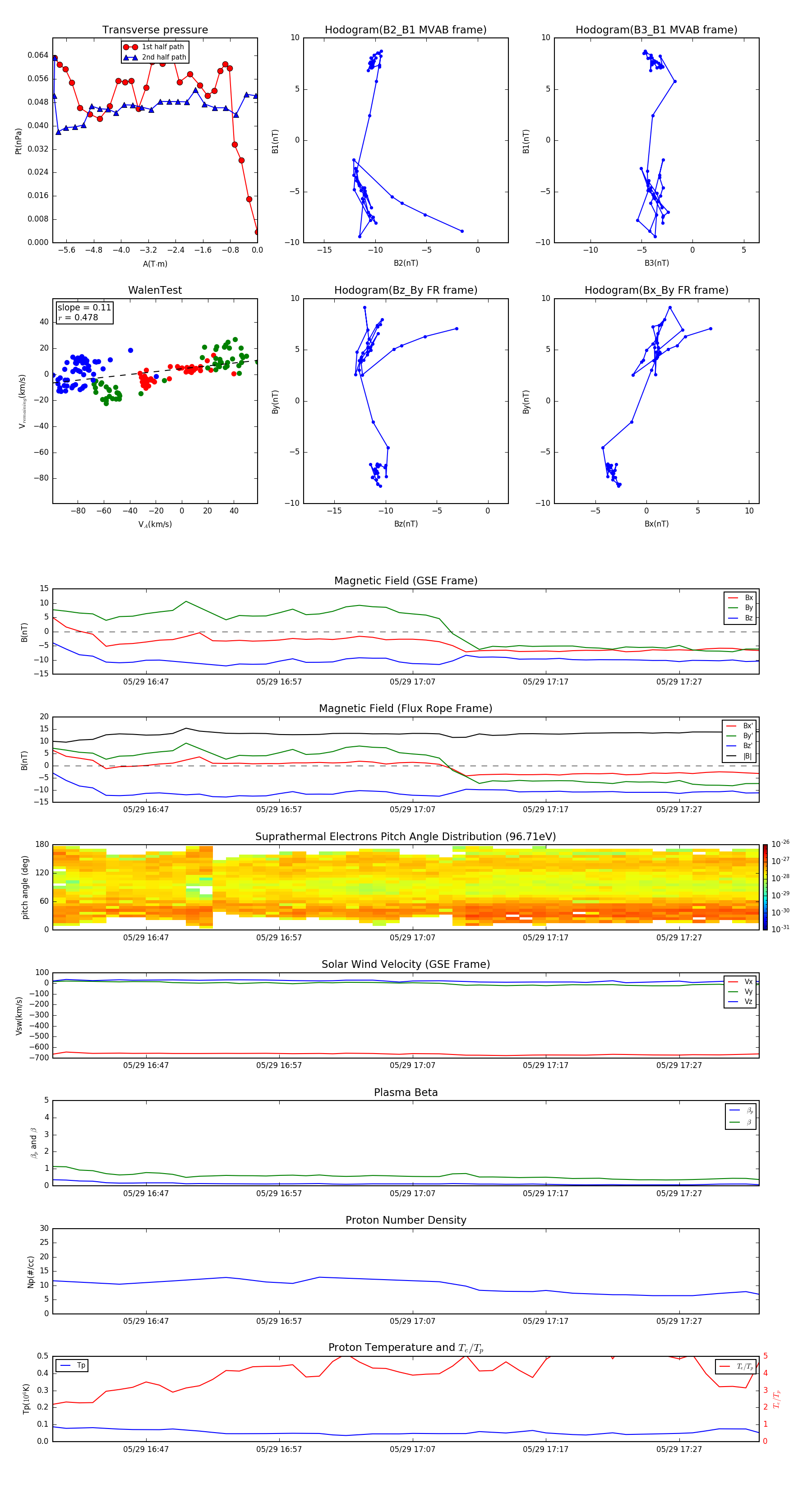
Flux Rope in 2003

Flux Rope Event 2003-05-29 16:40 ~ 2003-05-29 17:33 (54 minutes)


plot