HOME   LIST
‹–   –›

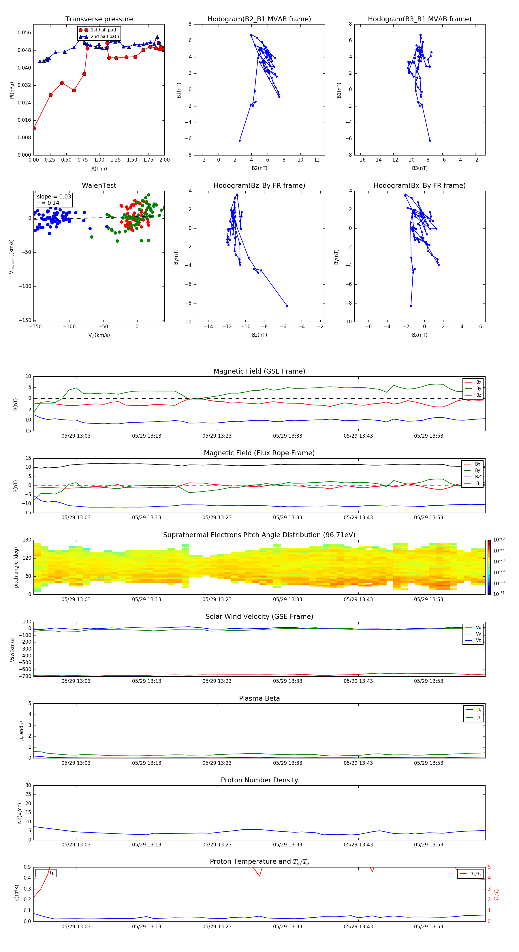
Flux Rope in 2003

Flux Rope Event 2003-05-29 12:57 ~ 2003-05-29 14:01 (65 minutes)


plot