HOME   LIST
‹–   –›

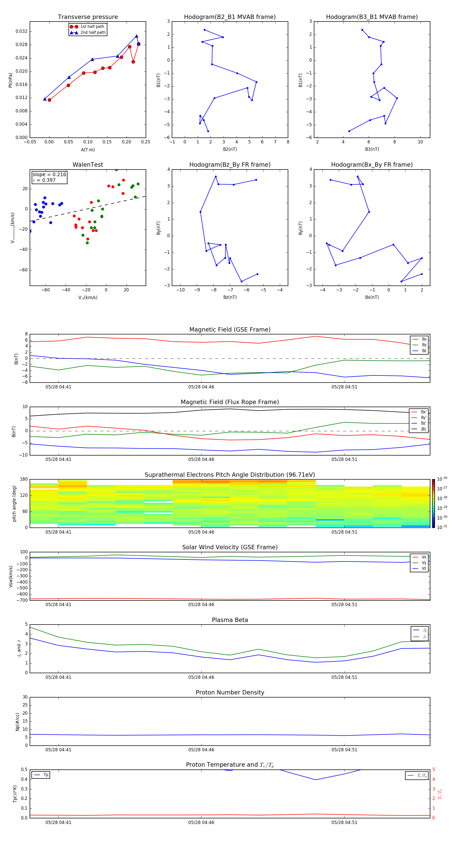
Flux Rope in 2003

Flux Rope Event 2003-05-28 04:40 ~ 2003-05-28 04:54 (15 minutes)


plot