HOME   LIST
‹–   –›

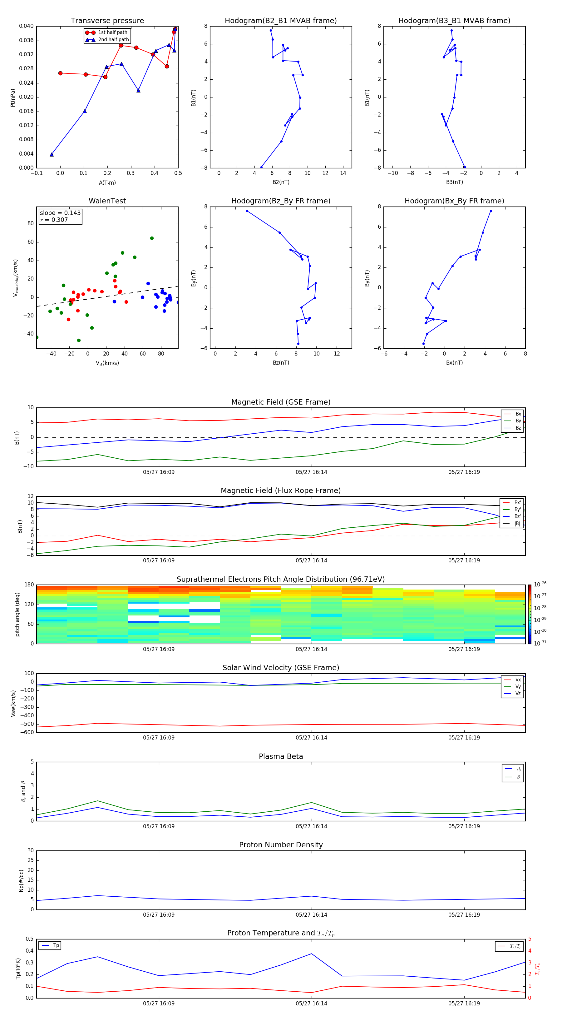
Flux Rope in 2003

Flux Rope Event 2003-05-27 16:05 ~ 2003-05-27 16:21 (17 minutes)


plot