HOME   LIST
‹–   –›

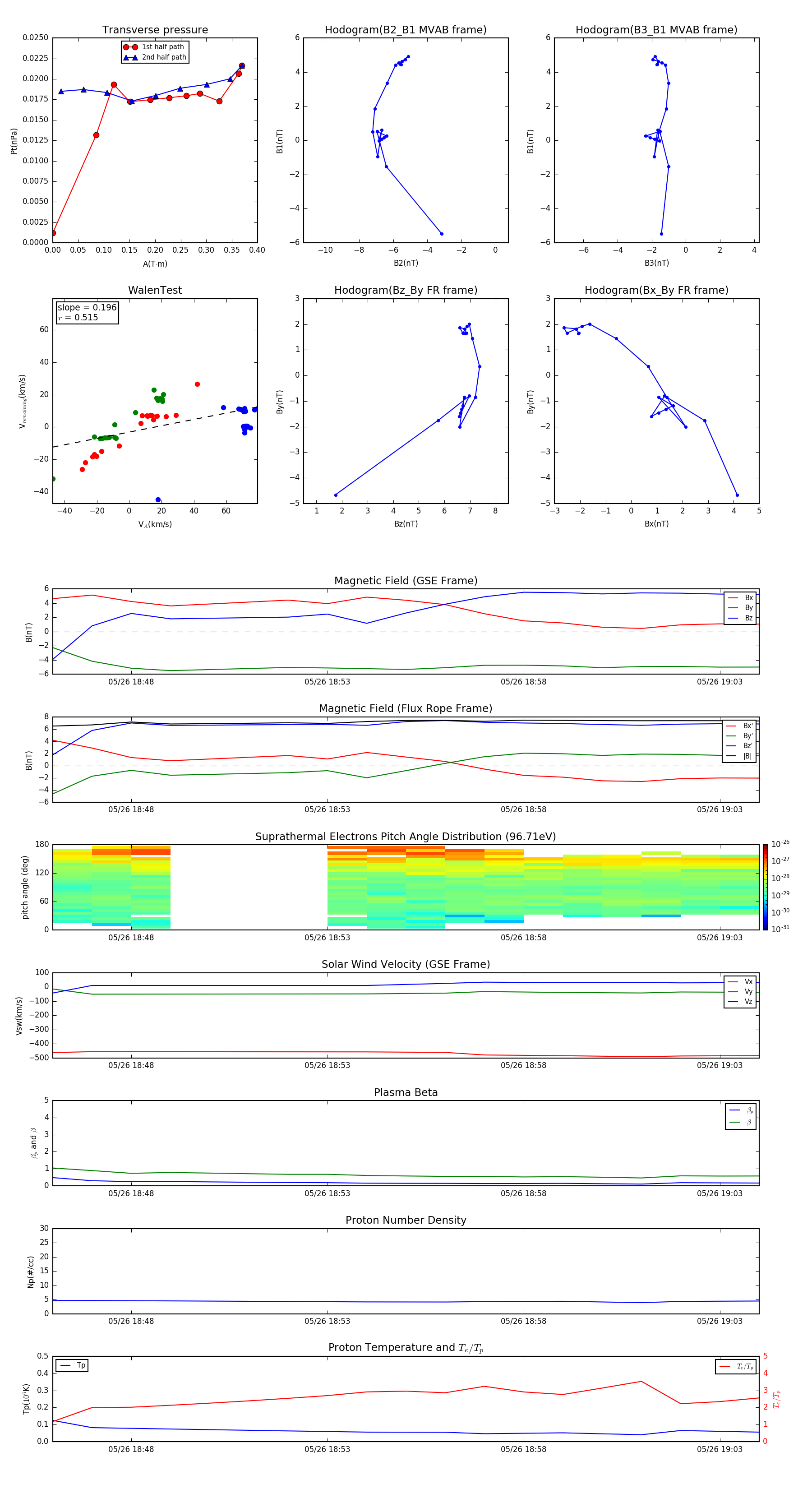
Flux Rope in 2003

Flux Rope Event 2003-05-26 18:46 ~ 2003-05-26 19:04 (19 minutes)


plot