HOME   LIST
‹–   –›

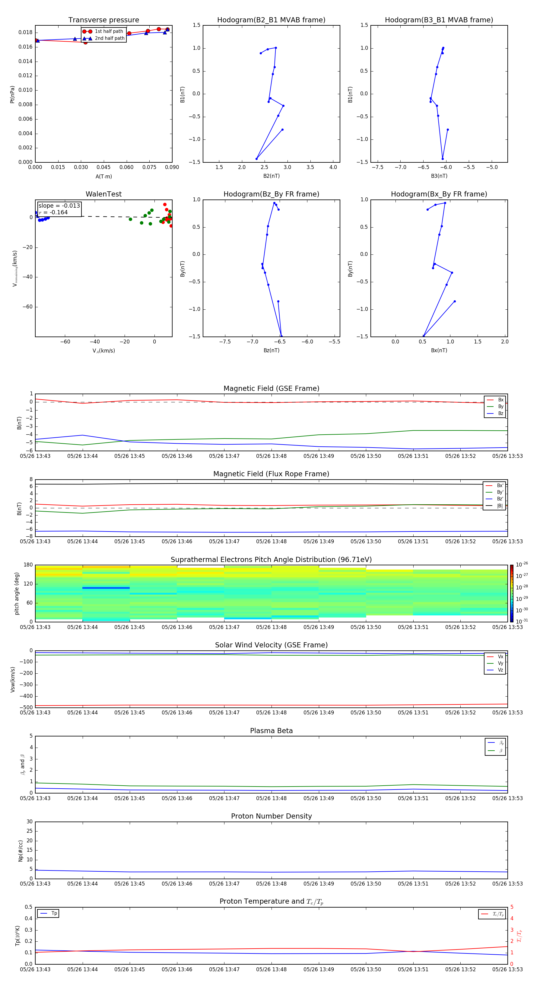
Flux Rope in 2003

Flux Rope Event 2003-05-26 13:43 ~ 2003-05-26 13:53 (11 minutes)


plot