HOME   LIST
‹–   –›

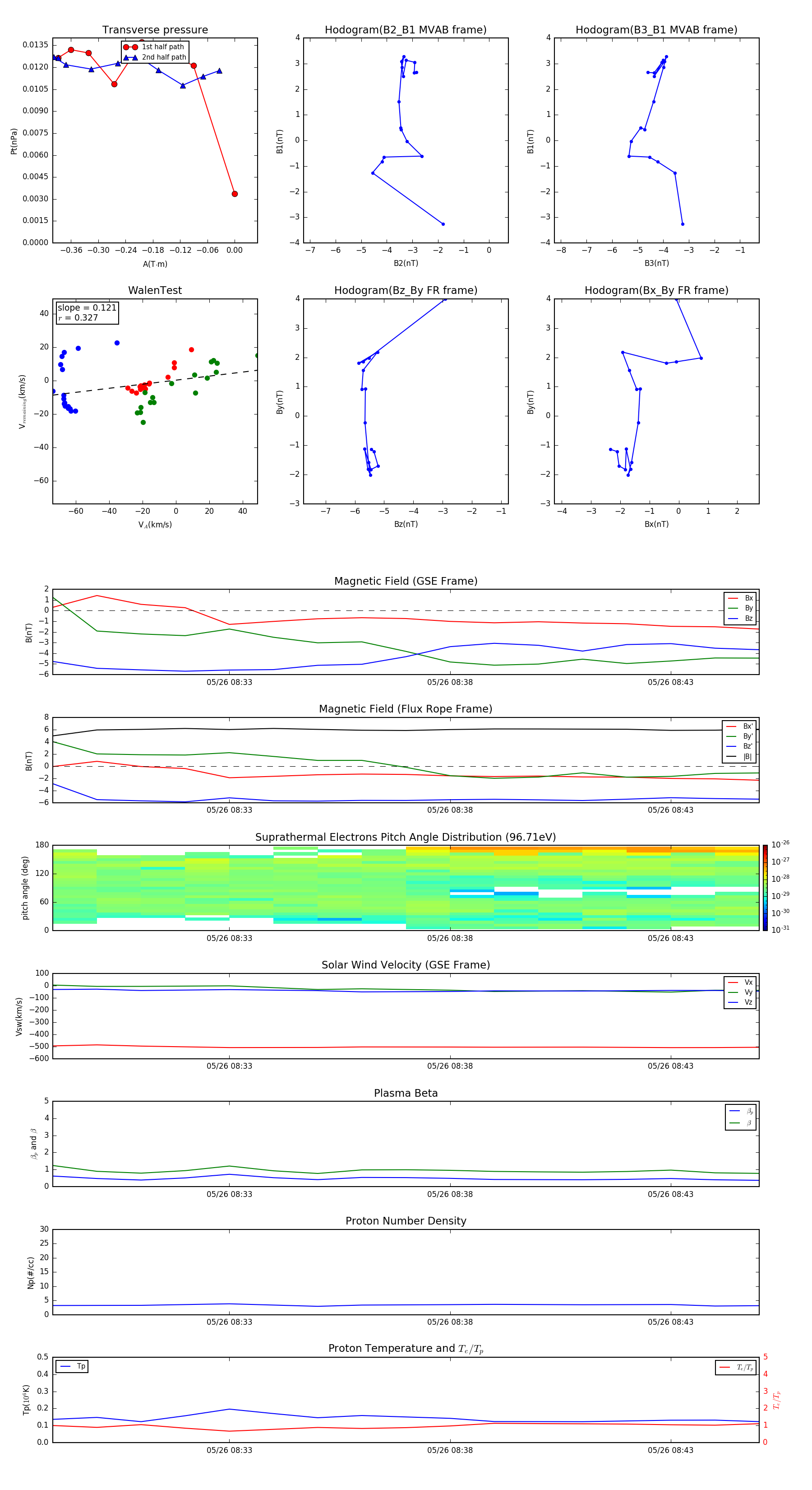
Flux Rope in 2003

Flux Rope Event 2003-05-26 08:29 ~ 2003-05-26 08:45 (17 minutes)


plot