HOME   LIST
‹–   –›

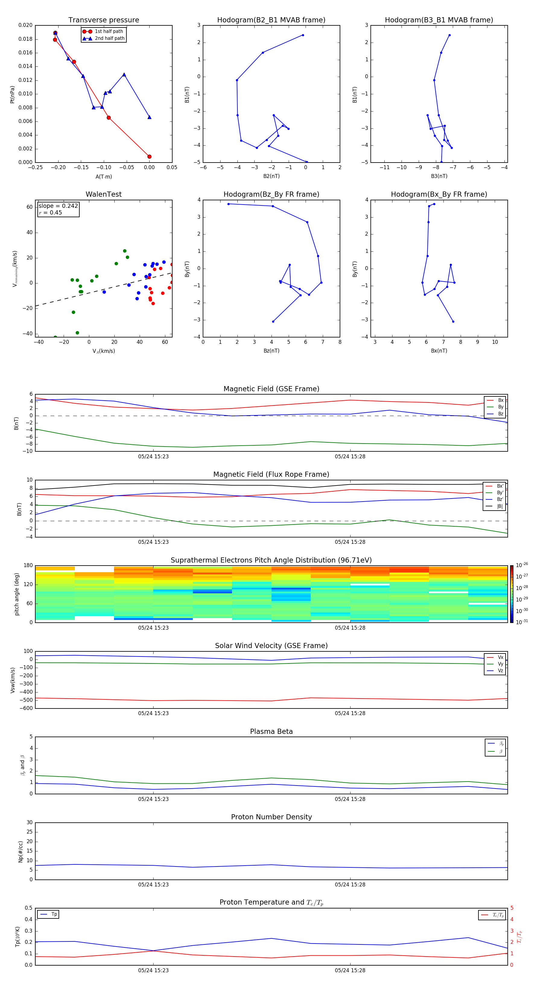
Flux Rope in 2003

Flux Rope Event 2003-05-24 15:20 ~ 2003-05-24 15:32 (13 minutes)


plot