HOME   LIST
‹–   –›

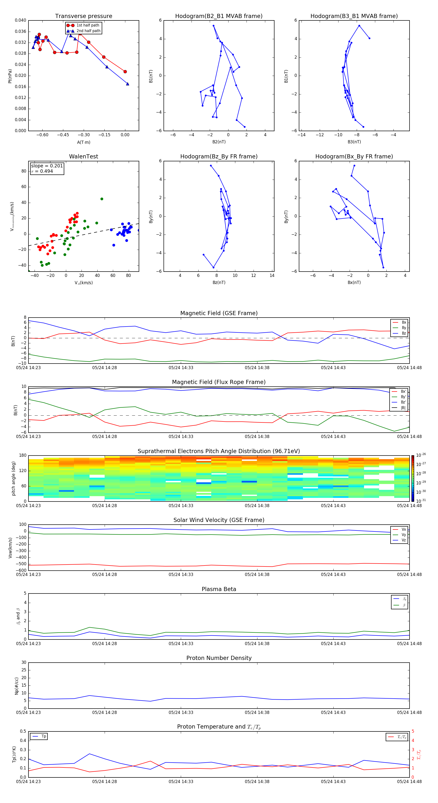
Flux Rope in 2003

Flux Rope Event 2003-05-24 14:23 ~ 2003-05-24 14:48 (26 minutes)


plot