HOME   LIST
‹–   –›

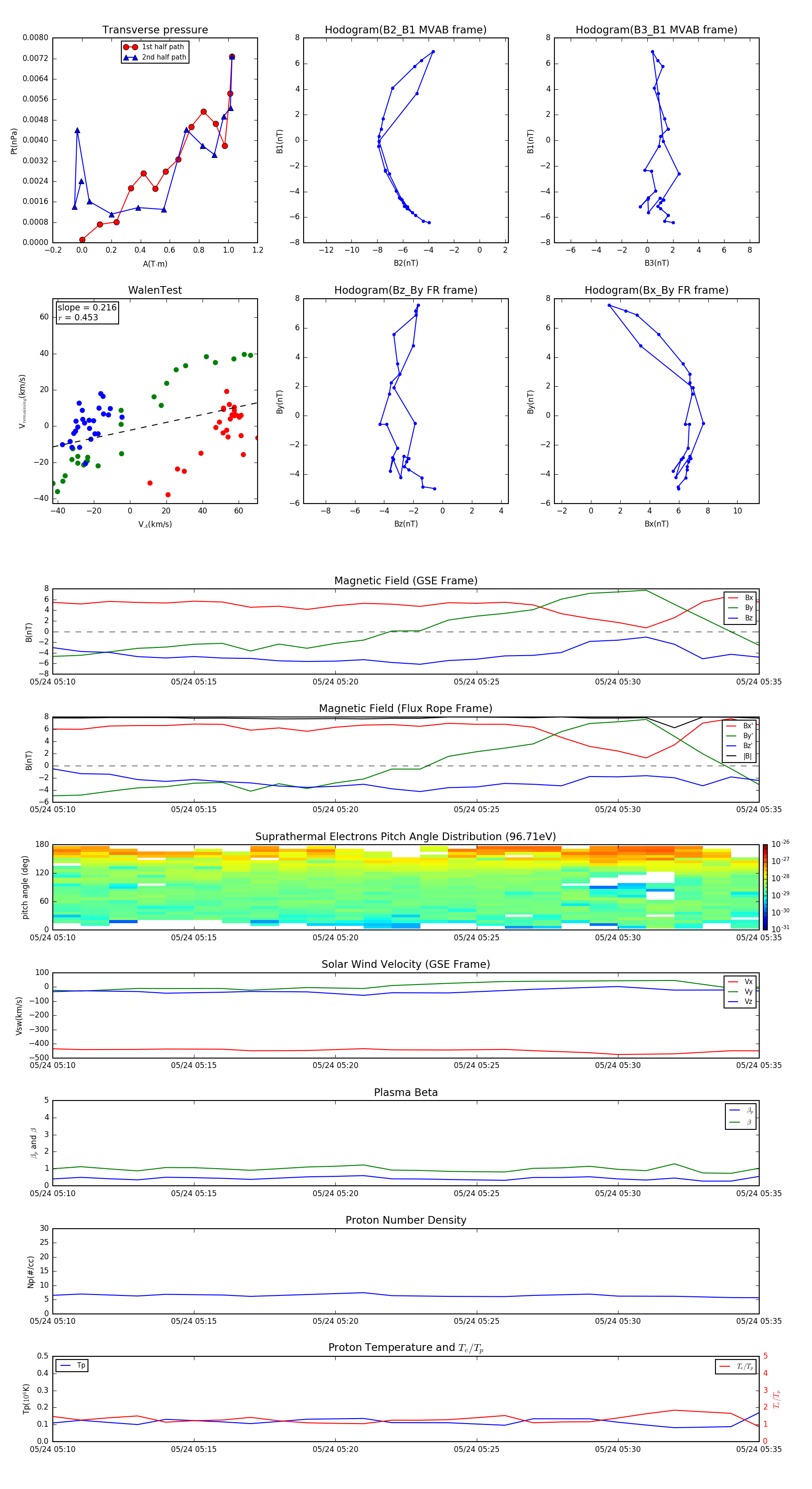
Flux Rope in 2003

Flux Rope Event 2003-05-24 05:10 ~ 2003-05-24 05:35 (26 minutes)


plot