HOME   LIST
‹–   –›

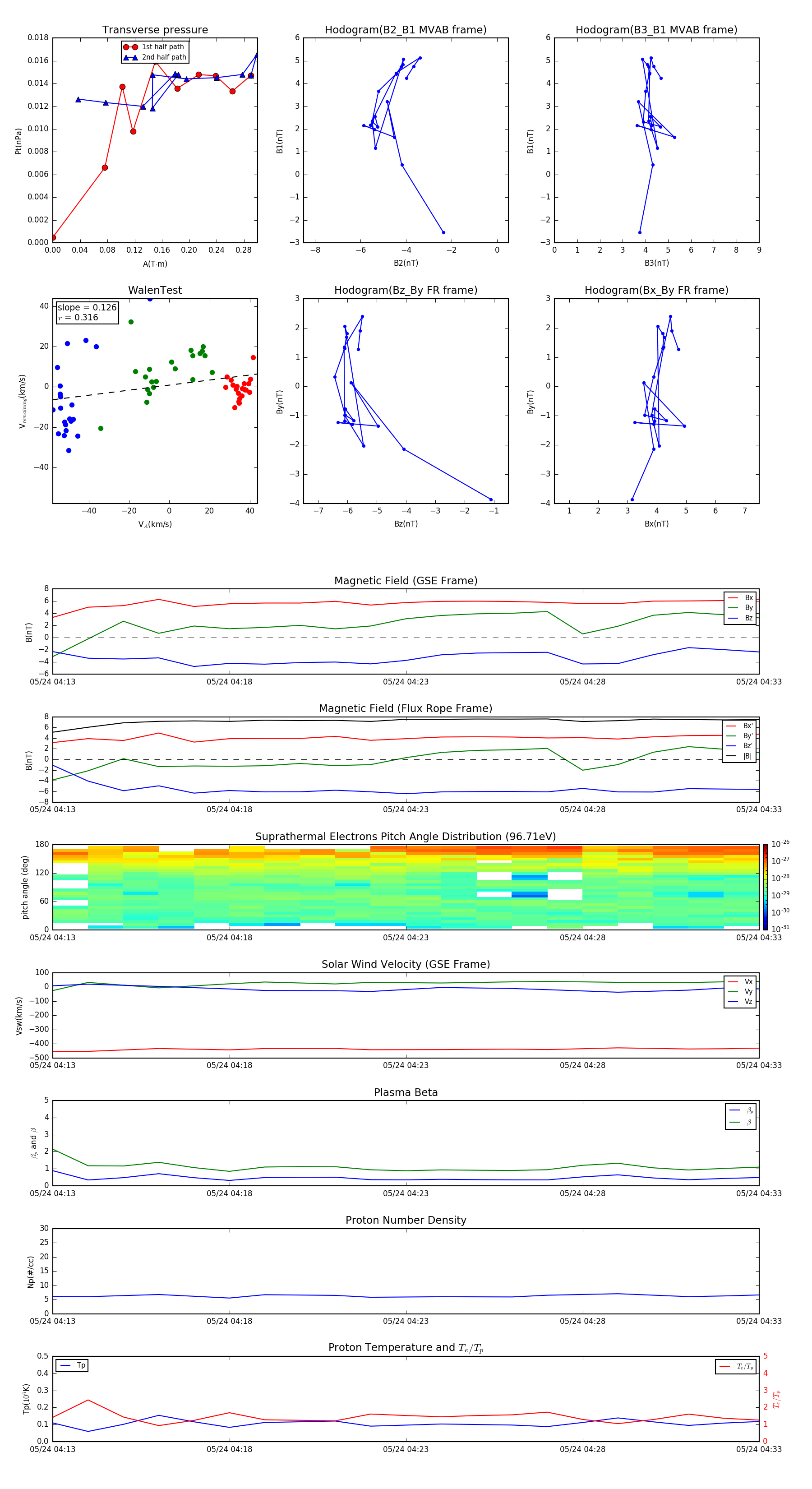
Flux Rope in 2003

Flux Rope Event 2003-05-24 04:13 ~ 2003-05-24 04:33 (21 minutes)


plot