HOME   LIST
‹–   –›

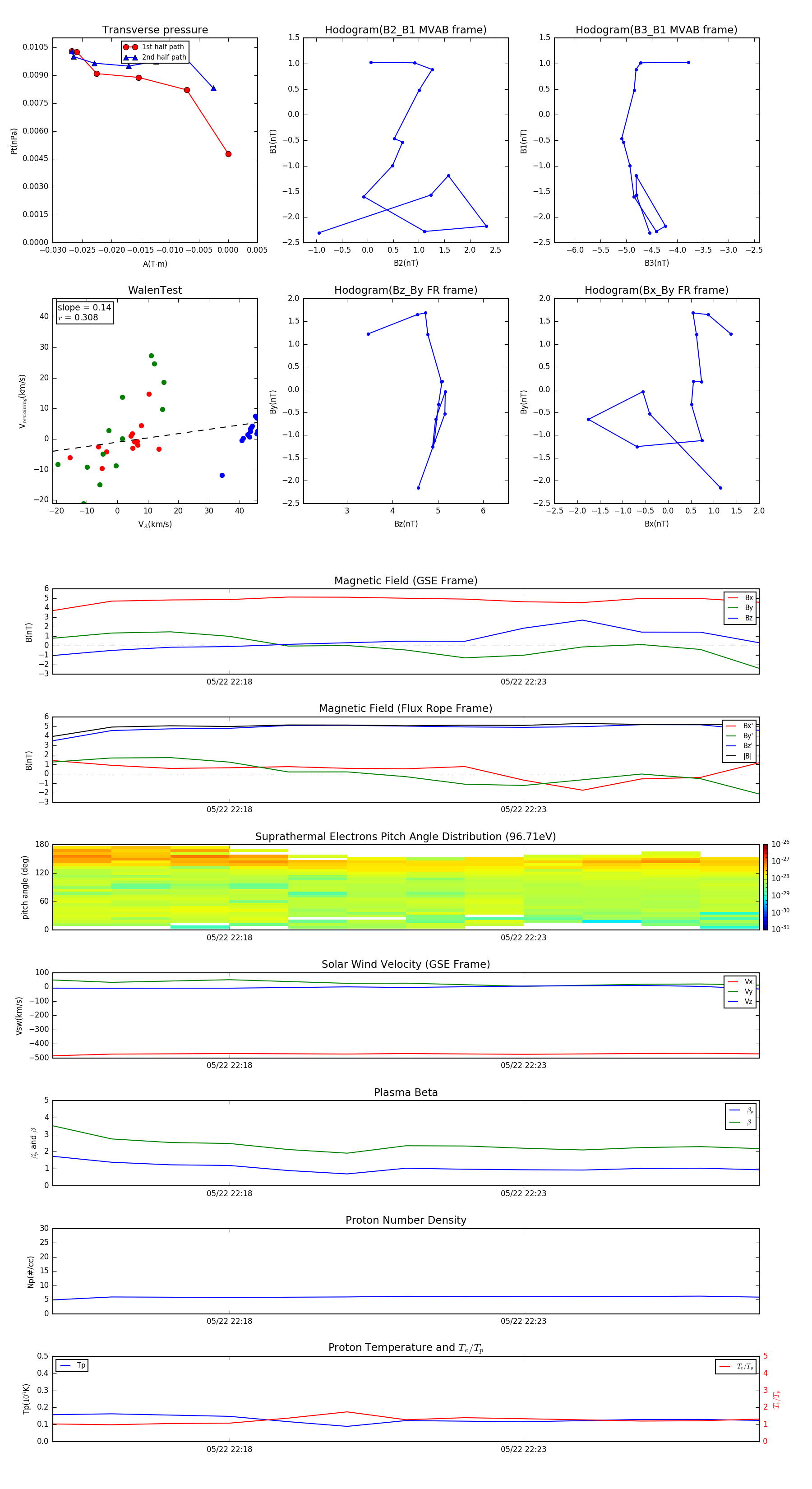
Flux Rope in 2003

Flux Rope Event 2003-05-22 22:15 ~ 2003-05-22 22:27 (13 minutes)


plot