HOME   LIST
‹–   –›

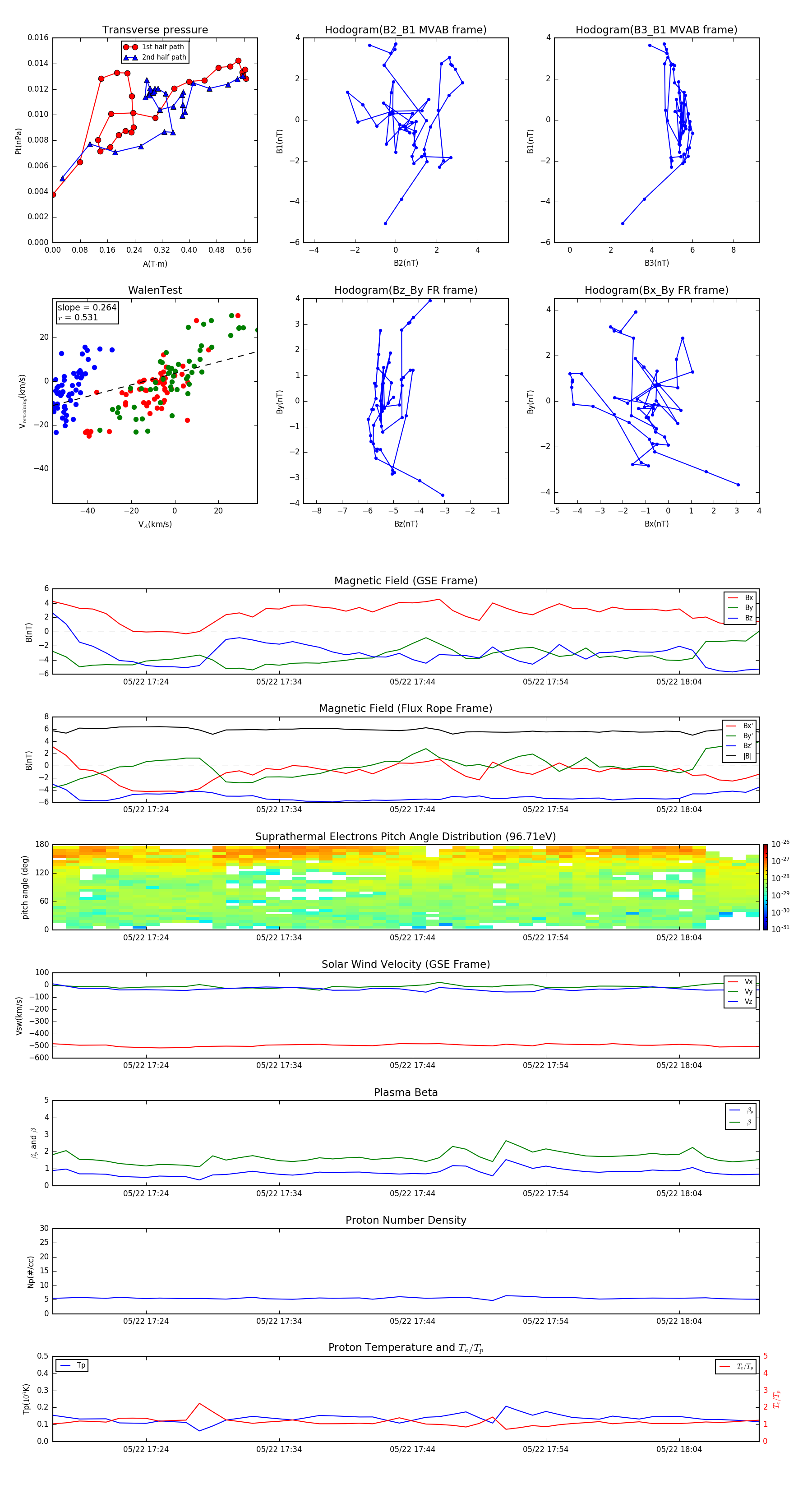
Flux Rope in 2003

Flux Rope Event 2003-05-22 17:17 ~ 2003-05-22 18:10 (54 minutes)


plot