HOME   LIST
‹–   –›

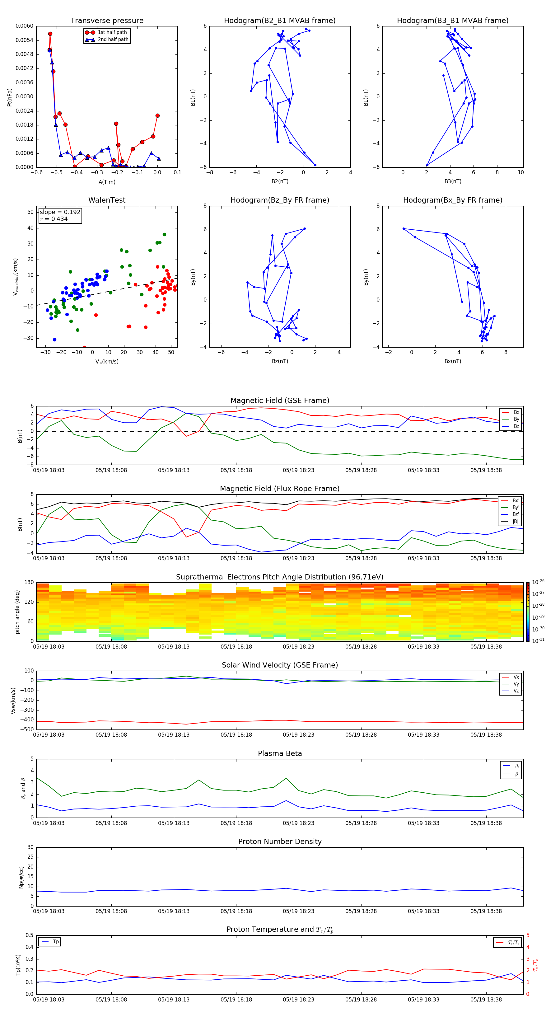
Flux Rope in 2003

Flux Rope Event 2003-05-19 18:02 ~ 2003-05-19 18:41 (40 minutes)


plot