HOME   LIST
‹–   –›

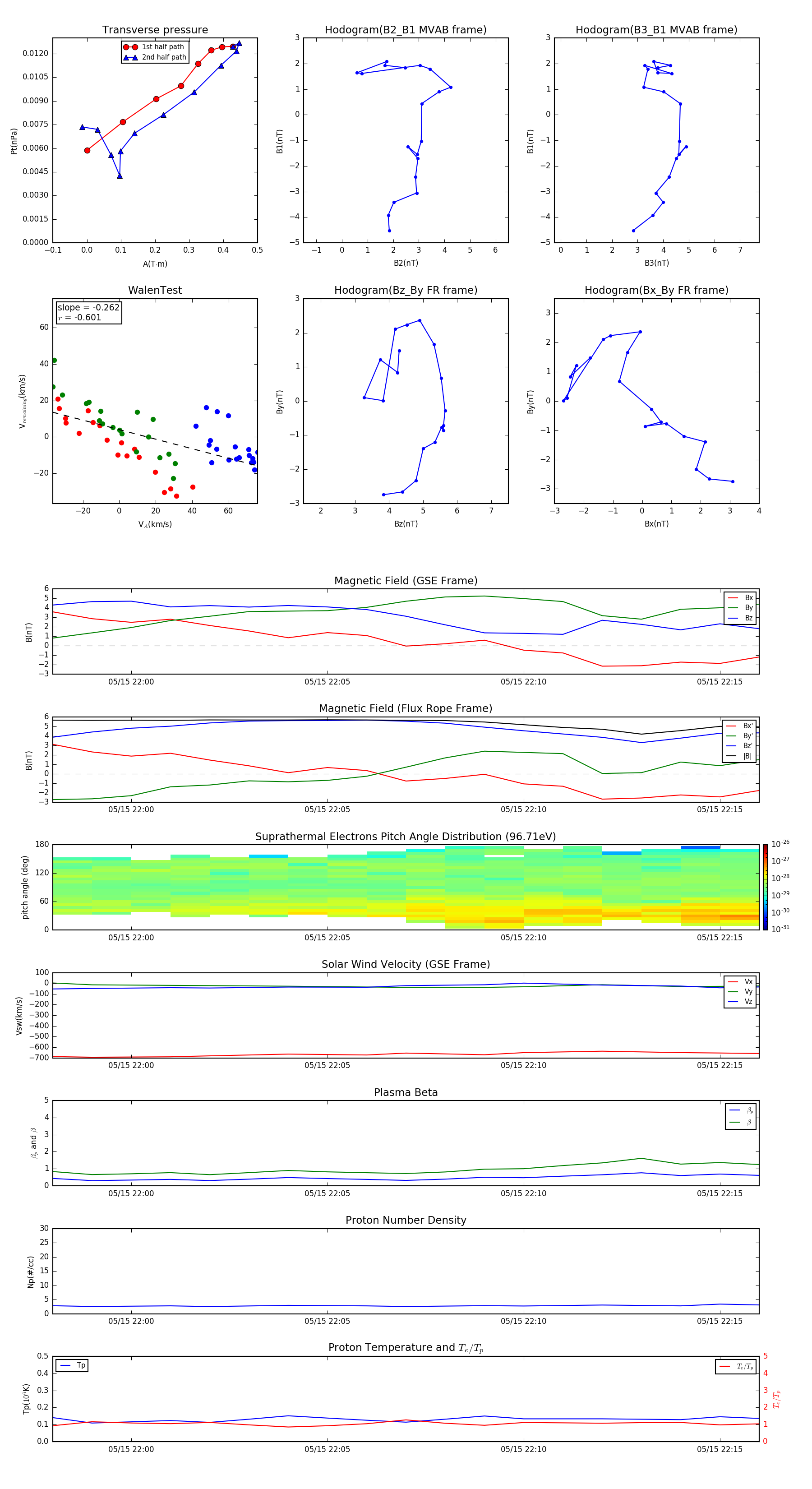
Flux Rope in 2003

Flux Rope Event 2003-05-15 21:58 ~ 2003-05-15 22:16 (19 minutes)


plot