HOME   LIST
‹–   –›

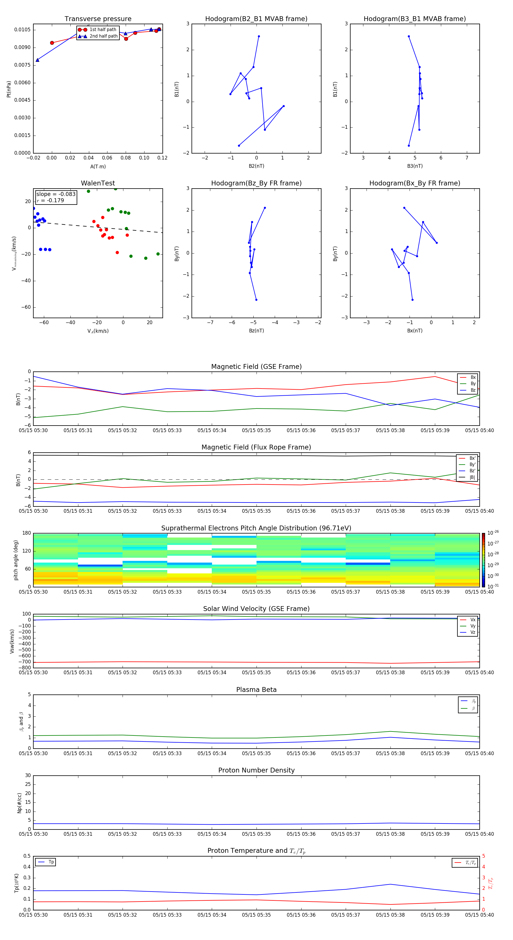
Flux Rope in 2003

Flux Rope Event 2003-05-15 05:30 ~ 2003-05-15 05:40 (11 minutes)


plot