HOME   LIST
‹–   –›

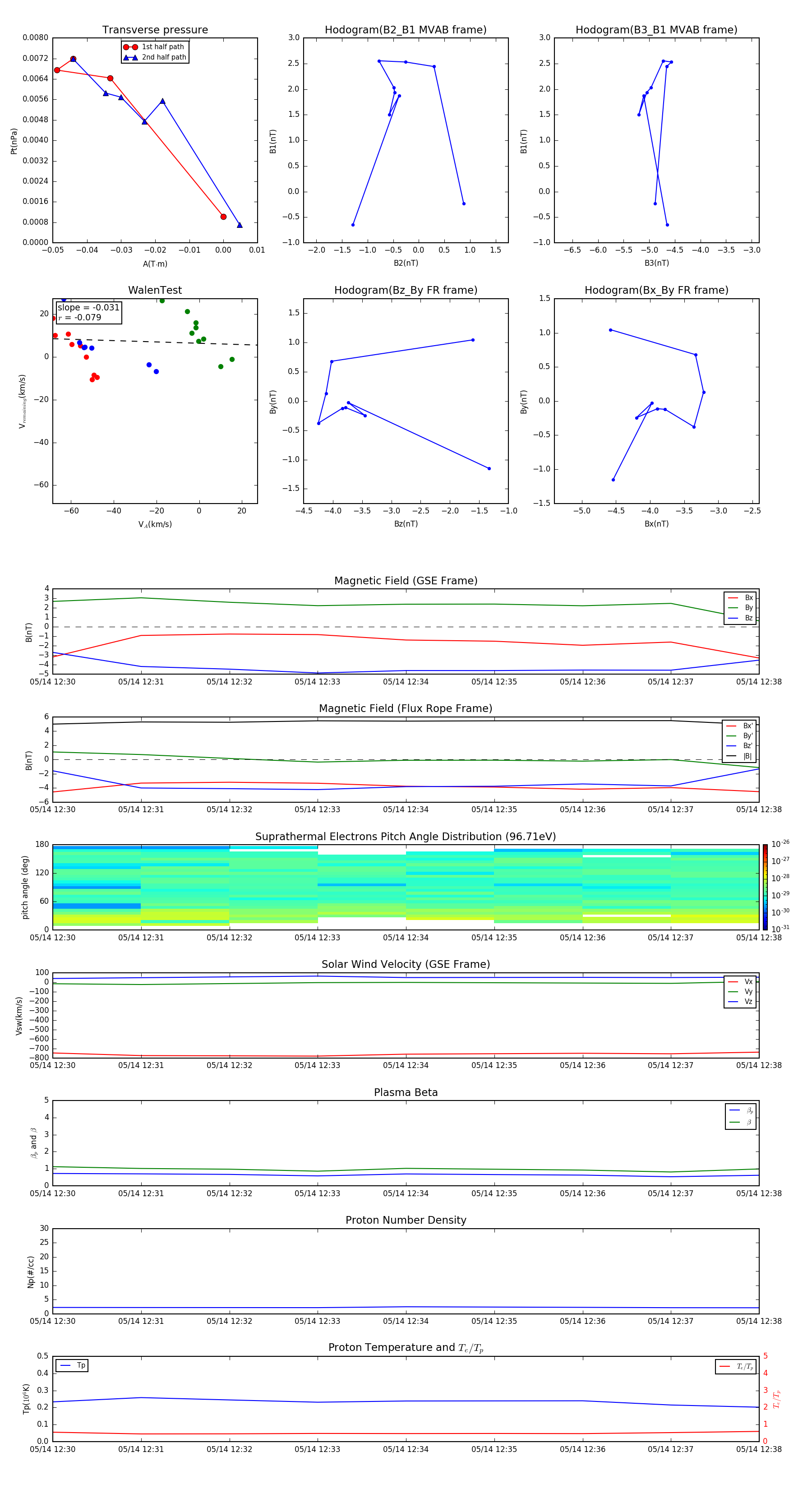
Flux Rope in 2003

Flux Rope Event 2003-05-14 12:30 ~ 2003-05-14 12:38 (9 minutes)


plot