HOME   LIST
‹–   –›

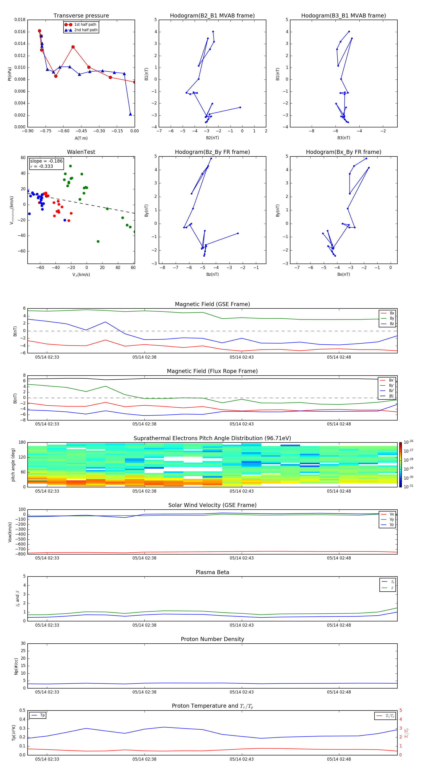
Flux Rope in 2003

Flux Rope Event 2003-05-14 02:32 ~ 2003-05-14 02:51 (20 minutes)


plot