HOME   LIST
‹–   –›

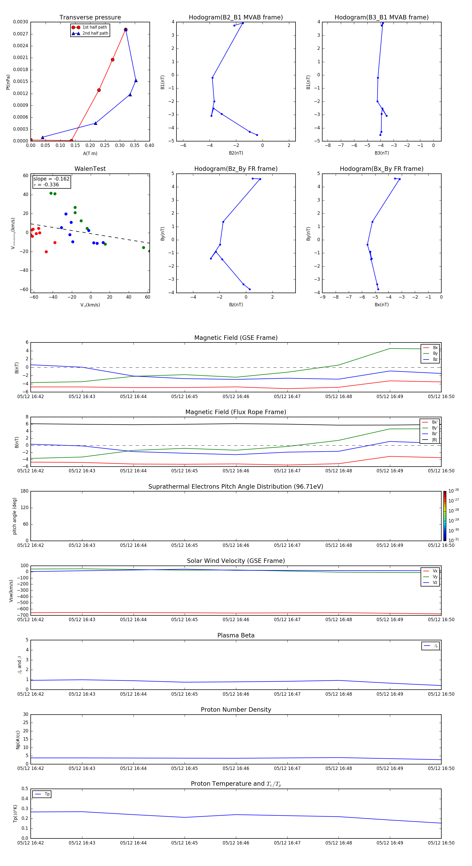
Flux Rope in 2003

Flux Rope Event 2003-05-12 16:42 ~ 2003-05-12 16:50 (9 minutes)


plot