HOME   LIST
‹–   –›

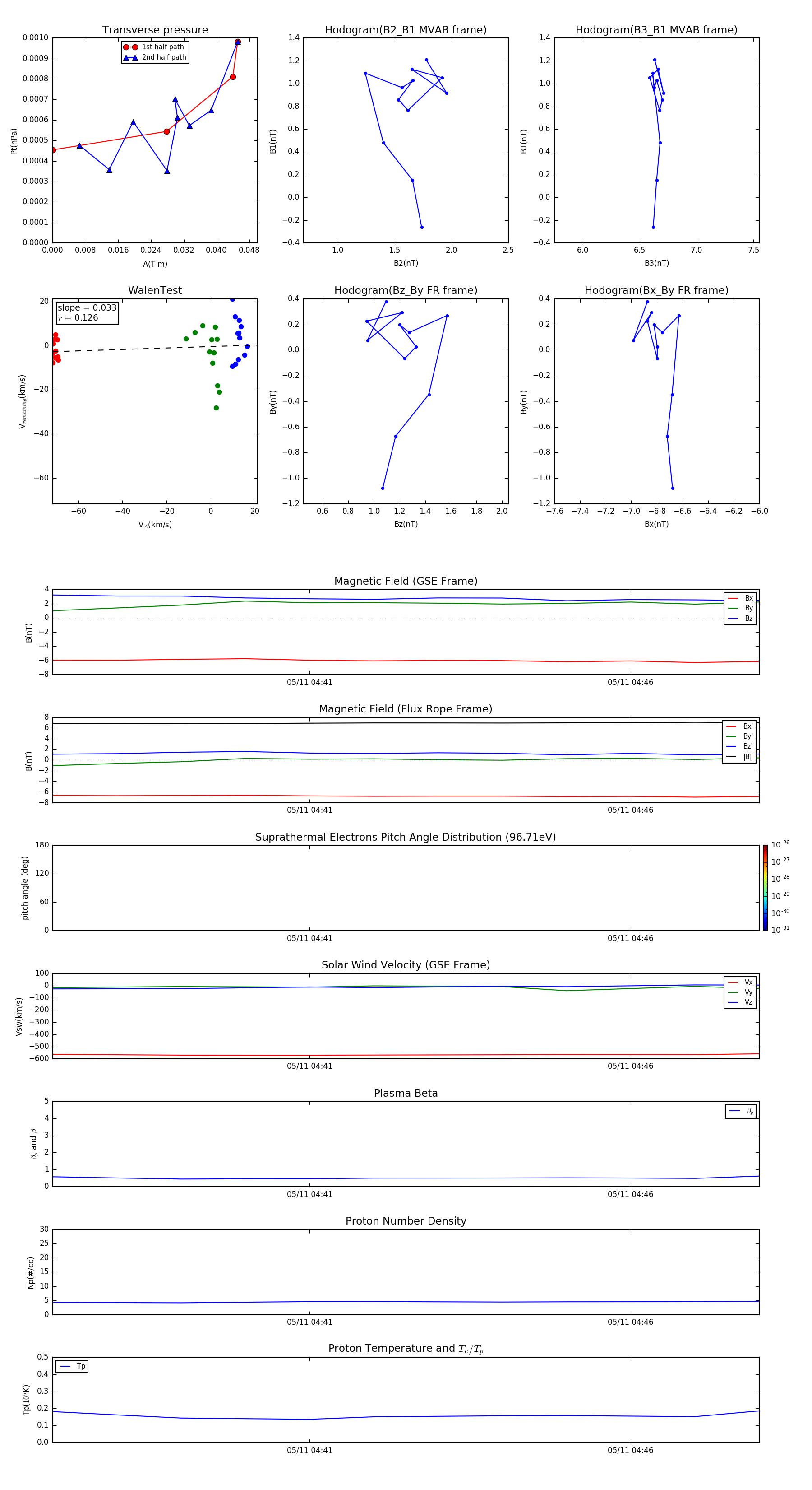
Flux Rope in 2003

Flux Rope Event 2003-05-11 04:37 ~ 2003-05-11 04:48 (12 minutes)


plot