HOME   LIST
‹–   –›

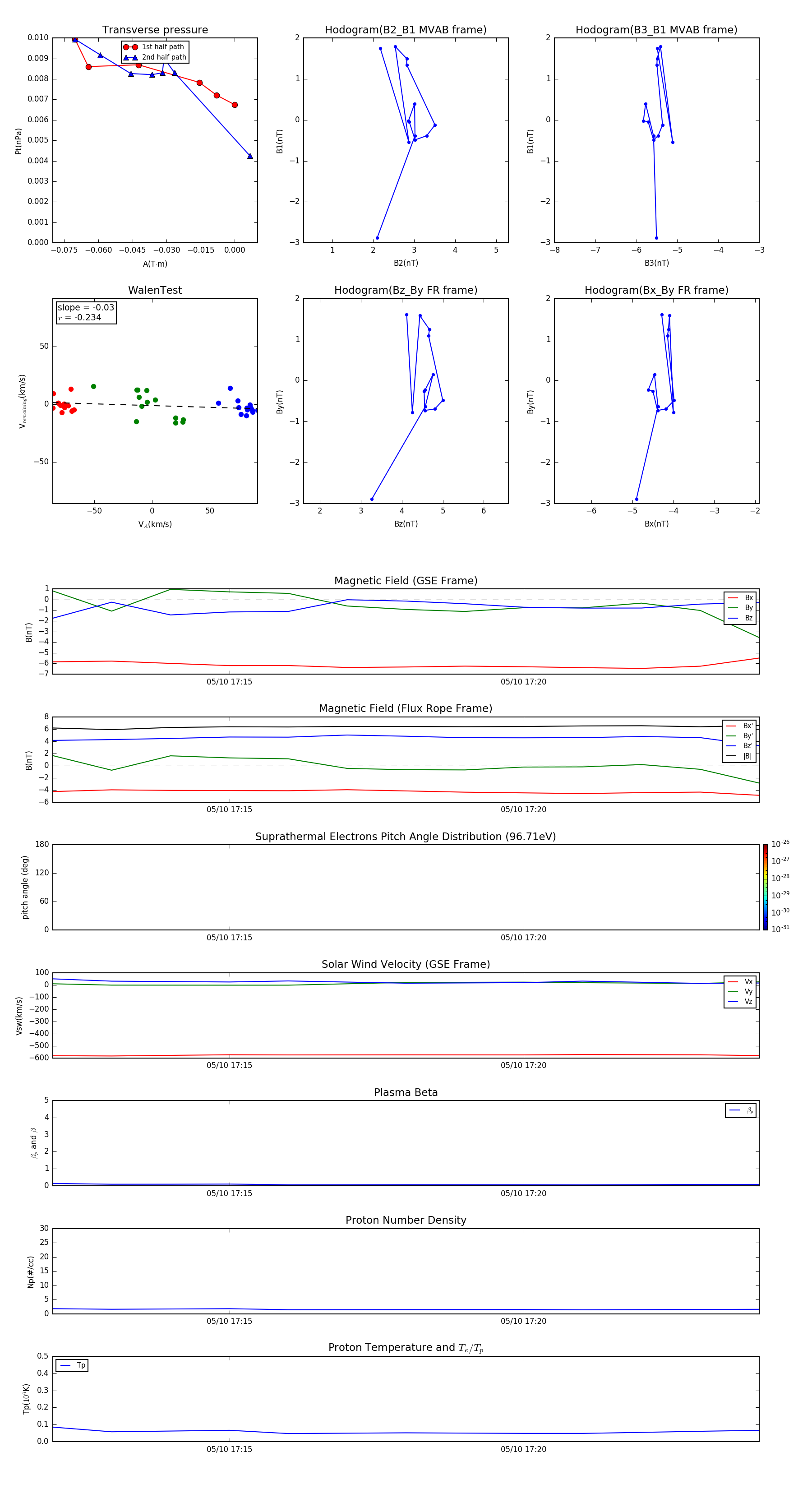
Flux Rope in 2003

Flux Rope Event 2003-05-10 17:12 ~ 2003-05-10 17:24 (13 minutes)


plot