HOME   LIST
‹–   –›

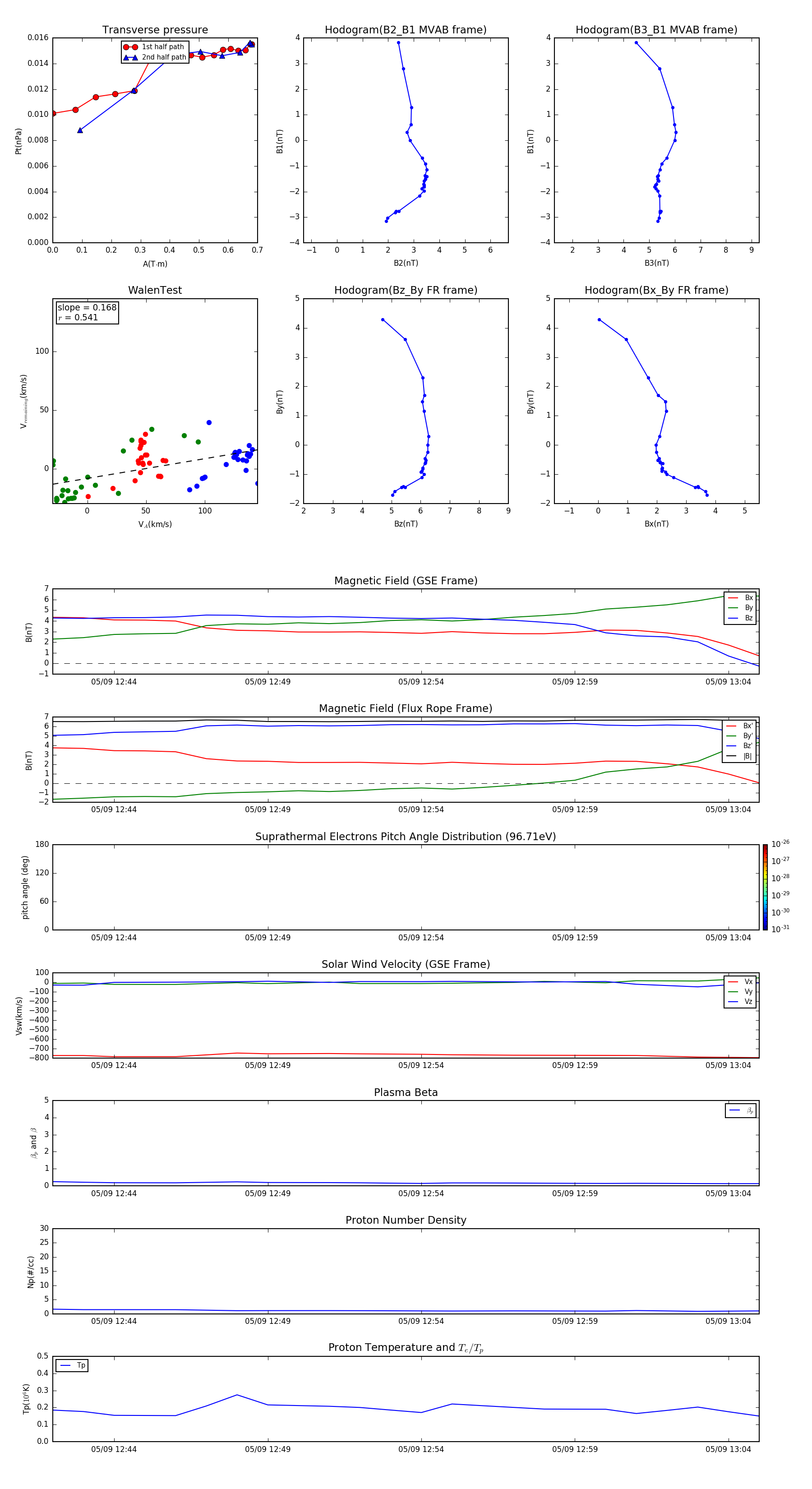
Flux Rope in 2003

Flux Rope Event 2003-05-09 12:42 ~ 2003-05-09 13:05 (24 minutes)


plot