HOME   LIST
‹–   –›

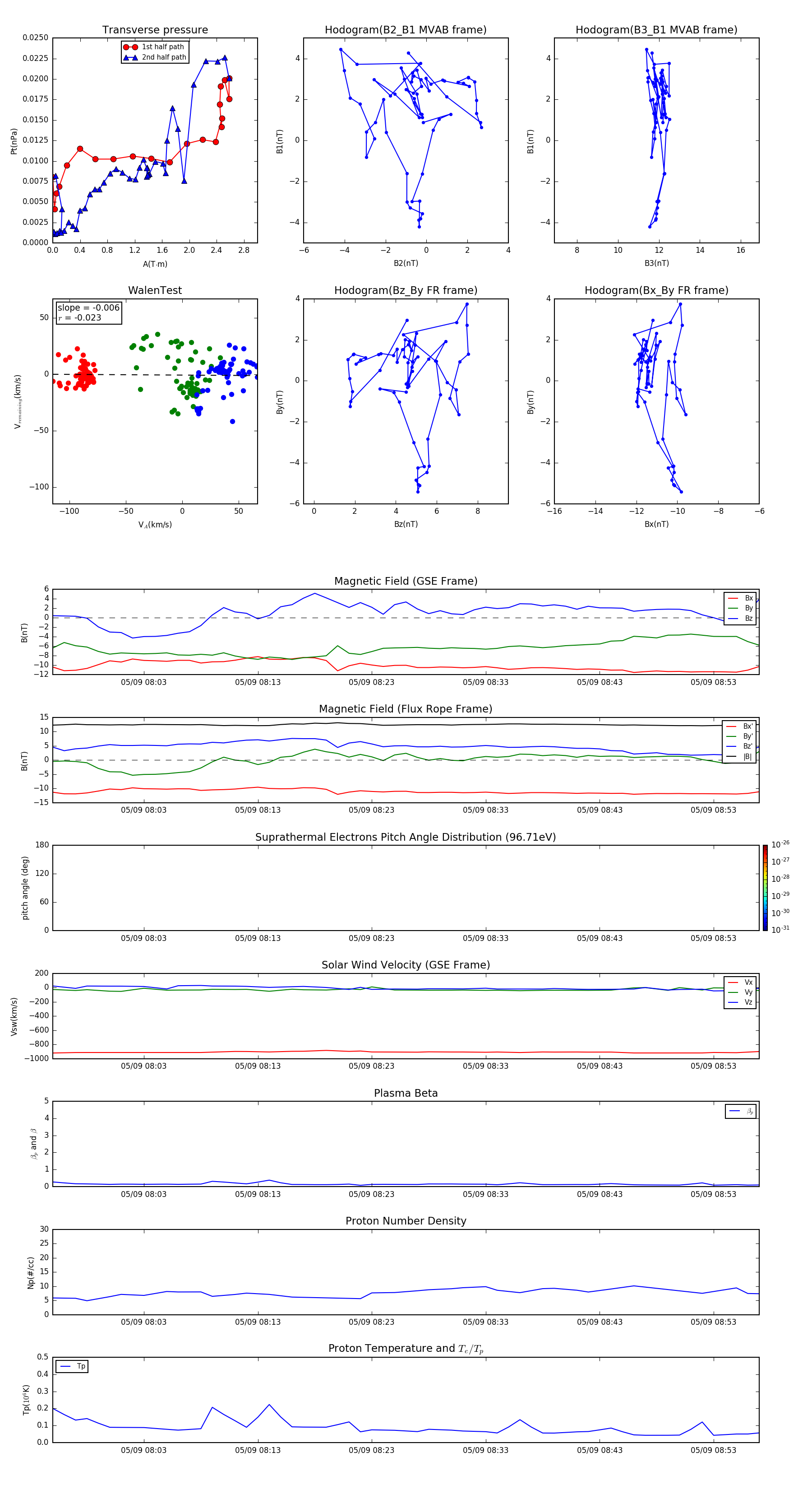
Flux Rope in 2003

Flux Rope Event 2003-05-09 07:55 ~ 2003-05-09 08:57 (63 minutes)


plot