HOME   LIST
‹–   –›

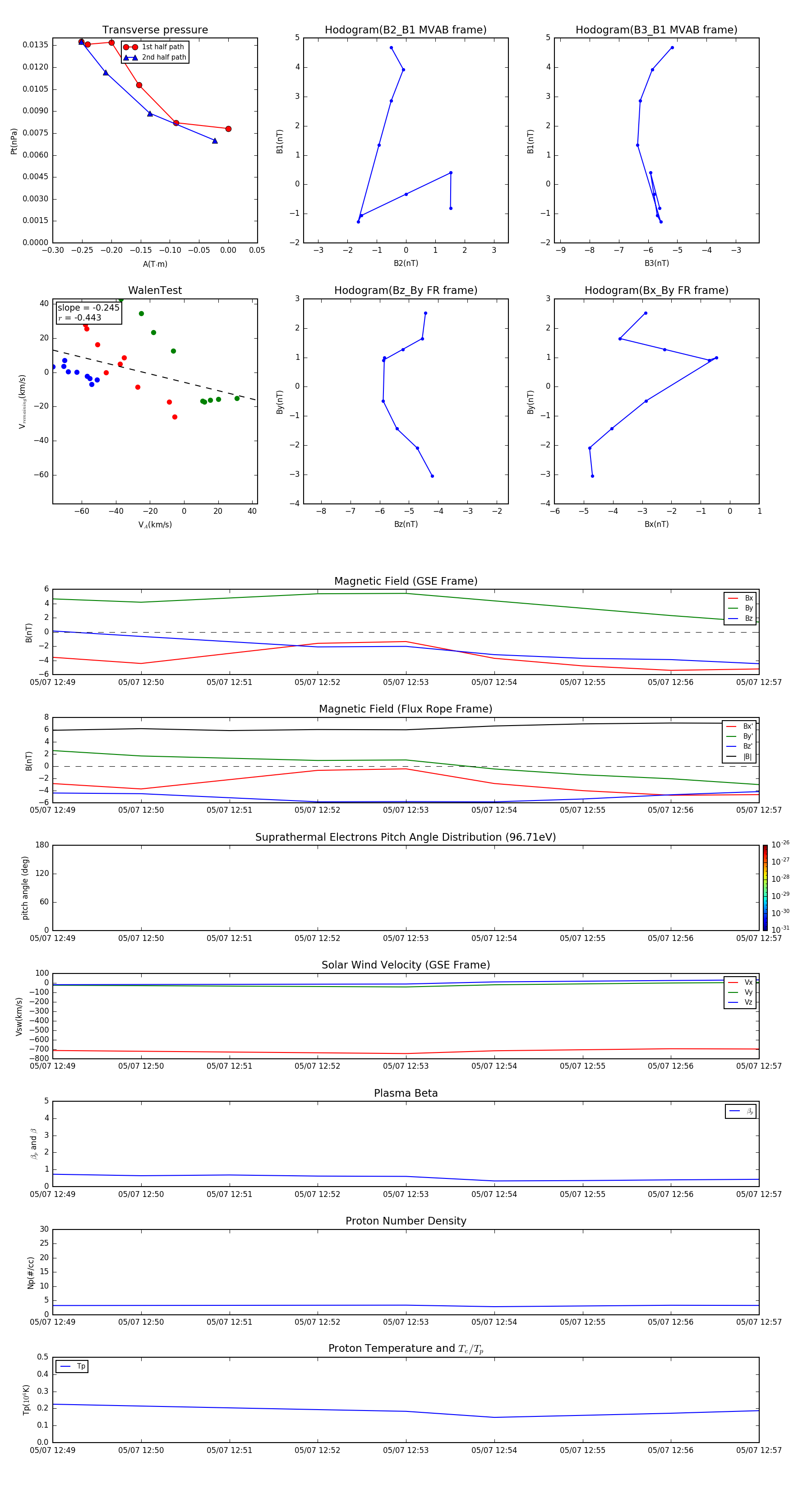
Flux Rope in 2003

Flux Rope Event 2003-05-07 12:49 ~ 2003-05-07 12:57 (9 minutes)


plot