HOME   LIST
‹–   –›

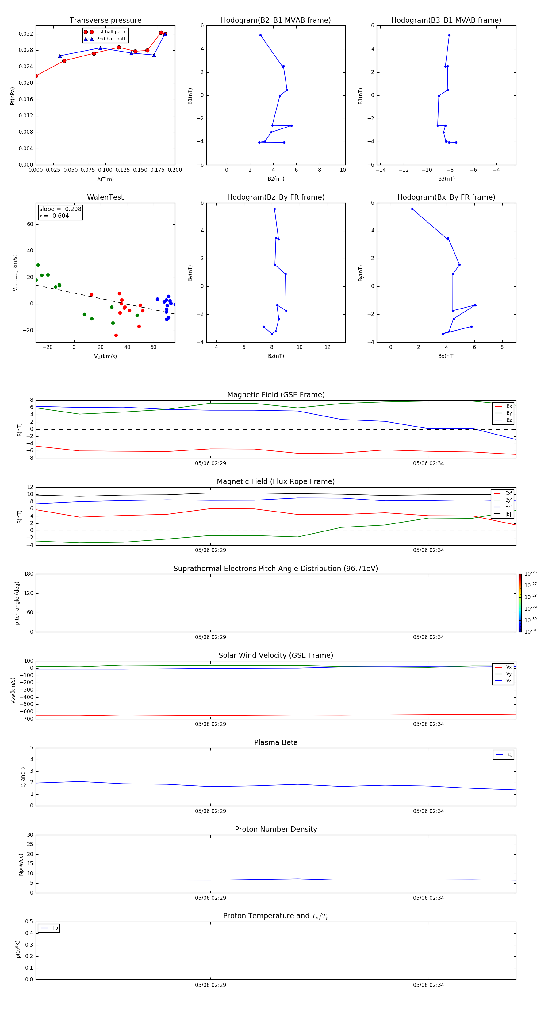
Flux Rope in 2003

Flux Rope Event 2003-05-06 02:25 ~ 2003-05-06 02:36 (12 minutes)


plot