HOME   LIST
‹–   –›

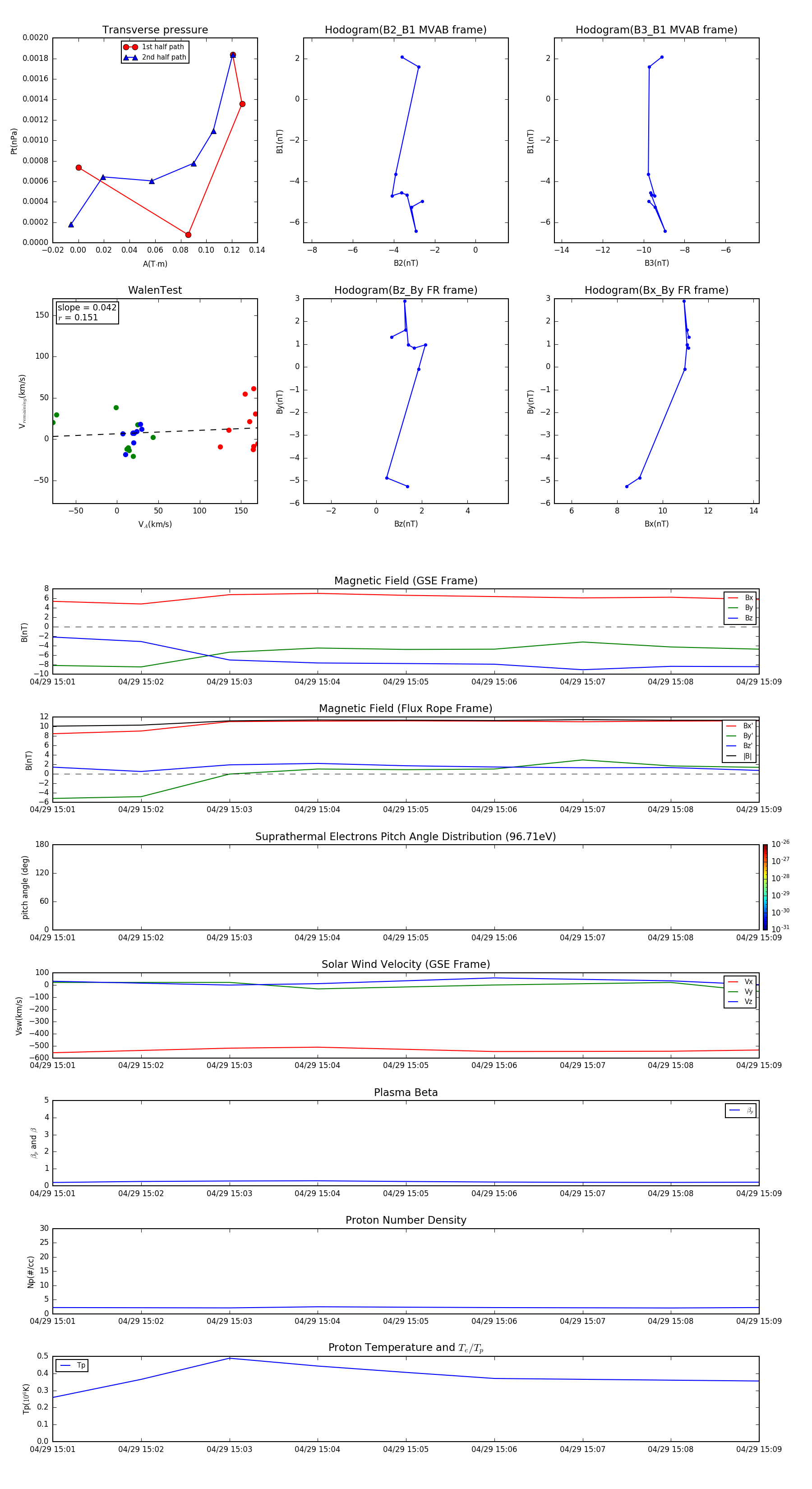
Flux Rope in 2003

Flux Rope Event 2003-04-29 15:01 ~ 2003-04-29 15:09 (9 minutes)


plot