HOME   LIST
‹–   –›

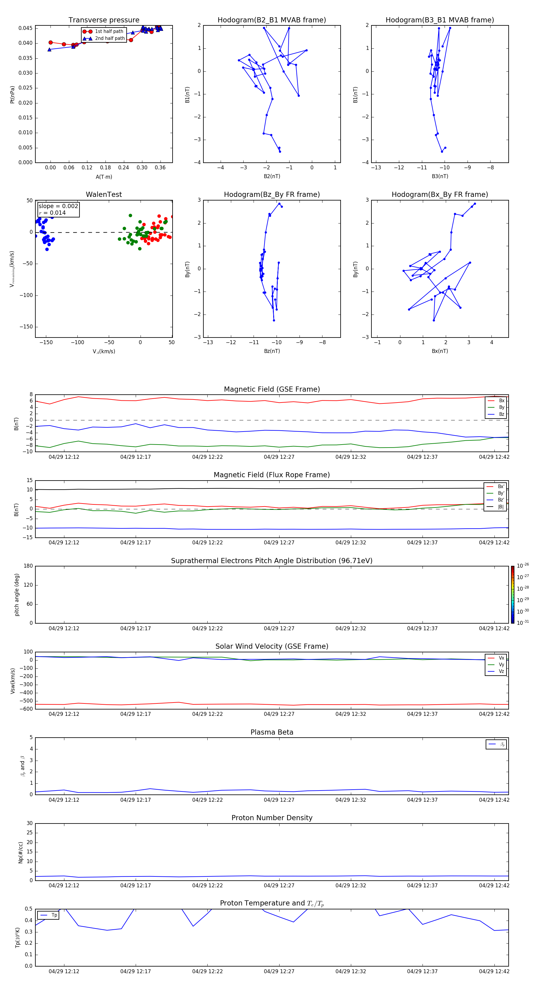
Flux Rope in 2003

Flux Rope Event 2003-04-29 12:10 ~ 2003-04-29 12:43 (34 minutes)


plot