HOME   LIST
‹–   –›

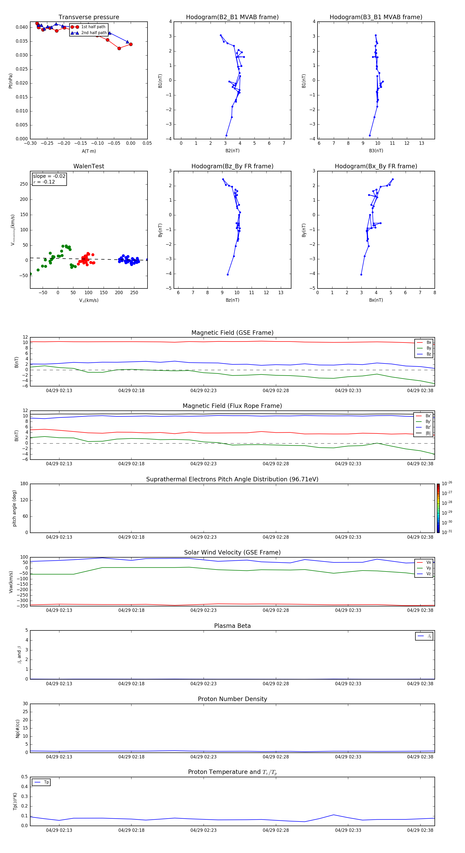
Flux Rope in 2003

Flux Rope Event 2003-04-29 02:11 ~ 2003-04-29 02:39 (29 minutes)


plot