HOME   LIST
‹–   –›

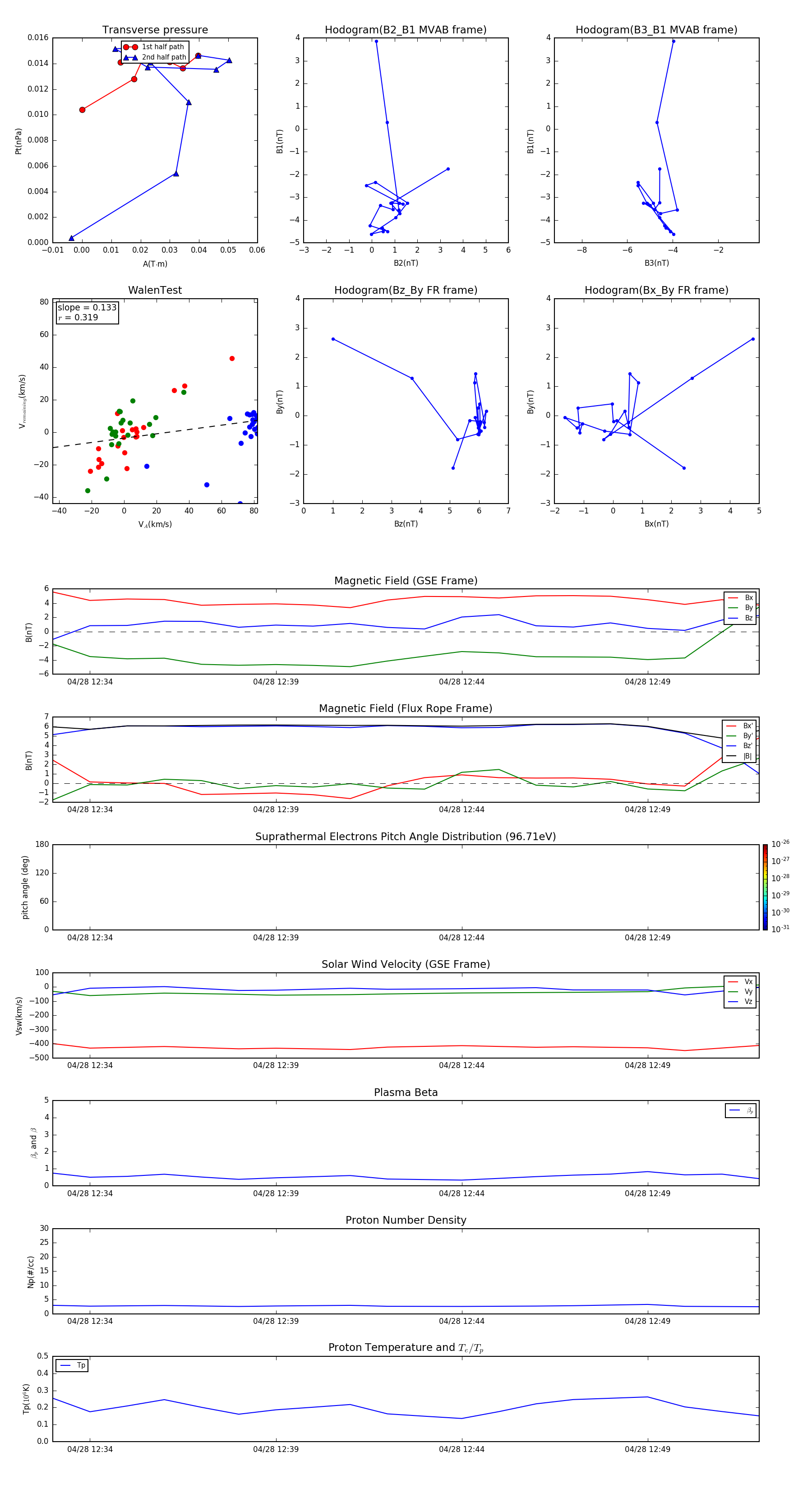
Flux Rope in 2003

Flux Rope Event 2003-04-28 12:33 ~ 2003-04-28 12:52 (20 minutes)


plot